重大發現|首個不依賴于ACE2的新冠病毒新受體——AXL
日期:2021-02-03 14:22:16
?熱搜持續!
Worldometer新冠疫情最新統計數據顯示,#全球累計新冠確診病例超1億#,累計死亡病例逾214萬例。確診病例最多的五個國家為美國、印度、巴西、俄羅斯、英國,死亡病例最多的五個國家為美國、巴西、印度、墨西哥、英國。
▼


最近熱搜頻繁,目前國內多地出現了聚集性疫情,自2020年新型冠狀病毒疫情蔓延全球,已構成了對人類社會的強大挑戰。而理解新冠病毒與人體系統的相互作用,包括新冠病毒感染、入侵、復制及免疫逃逸的機制,是開發疫苗、診斷治療的理論依據。
受體是病毒感染人體的決定性條件,對于預防、診斷和治療病毒感染及其相關疾病都具有重要而深遠的意義。自從石正麗團隊揭示血管緊張素轉化酶-2 (ACE2)是新冠病毒入侵細胞的受體以來,新冠病毒的其他受體也在陸續被發現。
要說近期最火熱的新冠研究發現,那無疑是西湖大學/復旦大學研究團隊在Cell Research聯合發表的研究性論文"AXL is a Candidate Receptor for SARS-CoV-2 that Promotes Infection of Pulmonary and Bronchial Epithelial Cells":
該研究發現,AXL蛋白是新冠病毒感染人類呼吸系統的潛在受體。這也是目前發現的首個不依賴于ACE2的新冠病毒新受體。

猜測:新冠病毒在人類呼吸系統中還有其他重要受體
早在疫情之始,研究人員就已證明了SARS-CoV-2進入宿主細胞的主要受體是血管緊張素轉化酶II(ACE2),但已有多項研究表明,ACE2在人的肺部和氣管中的整體表達量并不高,實際上,ACE2只在腎臟和消化系統中表達水平較高,在其他組織中只有不到1%表達,如心臟(0.3%)、肝臟(0.1%)、大腦(0%)、肺(0.1%)和氣管(0.2%),因此研究人員推測必然存在一些輔助受體或相關的宿主因子輔助SARS-CoV-2進入宿主細胞。
首先使用假病毒感染人腎源細胞系、肺源性細胞系、支氣管源性細胞系、胃源細胞系、肝源性細胞系、乳腺細胞系和神經源性細胞系,篩選出易受感染的細胞系:肺源性細胞系H1299、支氣管源性細胞系BEAS-2B。
使用TAP-MS分析等方法篩選與SARS-CoV-2 S(S蛋白簡寫為S)靶蛋白互作的蛋白,篩選出了22個高可信度的候選受體/共受體。通過分子動力學模擬及分子力學/泊松-玻爾茲曼表面積計算,對這些候選受體與新冠病毒刺突蛋白形成的復合物進行了一系列模擬計算,并最終篩選出結合強度排名前三的候選受體:AXL、EGFR和LDLR。

用于潛在SARS-CoV-2受體的集成蛋白質組學計算流程示意圖
證實:新冠病毒可利用宿主的AXL蛋白入侵呼吸系統
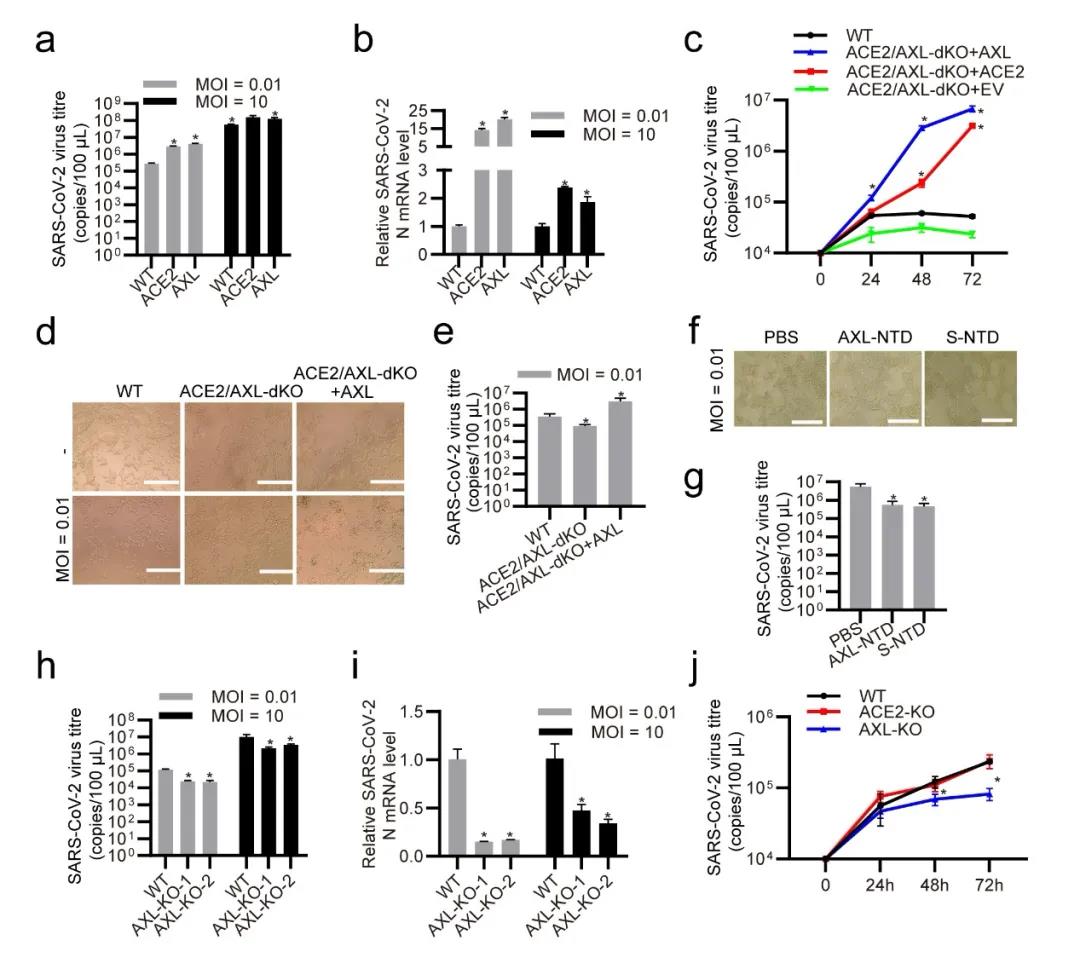
通過使用FLAG標簽的SARS-CoV-2 S和MYC標簽的AXL、EGFR和LDLR驗證相互作用,發現AXL、ACE和SARS-CoV-2 S主要共定位于細胞膜,而LDLR和EGFR則不是,因此可以排除LDLR和EGFR。在HEK293T、H1299和BEAS-2B以及人原代肺細胞中檢測這些蛋白的蛋白和mRNA,結果顯示,在所有細胞系中ACE2表達較低;H1299和BEAS-2B細胞以及人原代肺細胞中AXL表達較高,同時AXL在大多數檢測的人體組織中表達。這些結果表明AXL可能獨立于ACE2促進SARS-CoV-2感染的功能。
研究團隊隨后發現,AXL的敲除可以顯著減少假病毒對于H1299細胞的感染。為了排除AXL幫助ACE2介導病毒感染的可能性,研究團隊構建了ACE2或/和AXL敲除的H1299細胞系,并發現敲除ACE2對于病毒感染H1299細胞并無影響,而敲除AXL顯著降低了假病毒的感染。在細胞培養基中加入合成的可溶性的AXL重組蛋白可以有效抑制病毒感染H1299細胞。同時,研究團隊發現ACE2和AXL之間并不存在相互交叉的抑制感染功能,提示AXL可能是不依賴于ACE2的新冠病毒新受體。

病毒感染實驗證實AXL是新冠病毒在肺細胞上的重要受體
在明確了AXL可以以受體形式結合新冠病毒刺突蛋白介導假病毒進入后,研究團隊在生物安全防護三級實驗室中進行了新冠病毒的真病毒感染實驗。實驗結果表明AXL可以不依賴于ACE2獨立介導新冠真病毒的感染。將293T細胞中的ACE2及AXL蛋白雙敲除后,單獨過表達AXL就可以促進病毒感染,而AXL重組蛋白或是新冠病毒刺突蛋白NTD重組蛋白的加入可以抑制AXL介導的病毒感染,證實了AXL介導的的新冠病毒感染不依賴于ACE2。
研究團隊進一步在肺上皮細胞系H1299和正常肺上皮細胞形成的肺上皮類器官中敲除了AXL,發現新冠病毒感染被顯著抑制。加入可溶的AXL重組蛋白或是新冠病毒刺突蛋白NTD重組蛋白,也可以大大抑制病毒感染。

最后,研究團隊證實在新冠病人中,AXL的表達與病毒載量和病程發展高度相關。
綜上所述,這些發現表明AXL是SARS-CoV-2入侵人體的新型候選受體,它可能在促進人類呼吸系統的病毒感染中發揮重要作用,進一步發現和闡明其具體機制,將有助于開發新冠治療方案。
進程:SARS-CoV-2宿主受體研究大發現
2020年2月3日,Nature雜志發表了石正麗團隊針對新冠病毒的鑒定工作,論文標題為“Pneumonia outbreak is associated with a novel coronavirus of likely bat origin”。論文首次揭示ACE2是新冠病毒入侵細胞的受體,開啟了新冠病毒受體大發現的旅程。
2020年3月14日,陳志南等團隊合作發現CD147是新冠病毒入侵細胞的新受體,文章發表在Signal Transduction and Targeted Therapy,題目為 “SARS-CoV-2 invades host cells via a novel route: CD147-spike protein”。該研究發現新冠病毒通過S蛋白與宿主細胞上的受體CD147結合,從而介導病毒入侵。
2020年5月13日,香港大學李嘉誠醫學院微生物學系教授袁國勇團隊在Nature Medicine雜志上發表題為"ACE2 and TMPRSS2 are expressded on the human ocular surface,suggesting susceptibility to SARS-CoV-2 infection"文章,證實SARS-CoV-2 可以感染人和蝙蝠的腸類器官,進一步表明 SARS-CoV-2 可能通過宿主腸道傳播。研究人員還發現,在誘導分化的人腸類器官中,SARS-CoV-2 入侵宿主細胞所需的ACE2和TMPRSS2的轉錄和表達水平均明顯提高。
2020年8月4日,香港大學醫學院與中國科學院深圳先進技術研究院合成生物學研究所等單位聯合完成的最新研究成果"SARS-CoV-2 infects human neural progenitor cells and brain organoids" 在 Cell Research(IF=20.507)上以Letter to Editor 形式在線發表。這項工作首次發現了新型冠狀病毒感染人神經祖細胞(hNPCs)和類腦器官(brain organoids)的證據。本研究首次發現了3D腦類器官中TUJ1(神經元標記物)和NESTIN(神經祖細胞標記物)陽性細胞區域可以被SARS-CoV-2感染,這表明新型冠狀病毒可以感染人腦中的皮質神經元和神經祖細胞。
2020年10月21日,來自頂級期刊 Science上的兩份不同文章的同一研究,發現了一個讓新冠病毒能夠在人類細胞中具有高度傳染性并且迅速傳播的“秘密開關”。題目分別為“Neuropilin-1 facilitates SARS-CoV-2 cell entry and infectivity”和“Neuropilin-1 is a host factor for SARS-CoV-2 infection”,分別從新冠病毒刺突蛋白(S蛋白)的氨基酸序列和新冠患者中常見嗅覺障礙得到啟發,發現neuropilin-1(NRP1)促進了新冠病毒細胞的進入和感染。
華美生物AXL活性蛋白現貨供應
華美CUSABIO新品搶先,AXL重組蛋白助力新冠病毒研究,蛋白純度大于90%,已經活性驗證,現貨供應。
AXL蛋白是新型冠狀病毒感染人類呼吸系統的潛在受體,且AXL可能成為不依賴于ACE2的新冠病毒新受體,為新冠肺炎的治療提供了新的靶點。
AXL是一種受體酪氨酸激酶,定位在細胞膜上,廣泛參與調節細胞的生存、增殖、遷移與分化。AXL最早發現于慢性粒細胞白血病的病人中,也有研究認為可能參與癌癥的發生。在各類血液瘤以及多種實體瘤中經常存在過度表達的現象,它與腫瘤細胞的存活和生長以及腫瘤的轉移相關。而在靶向以及化療藥物治療中,AXL的過表達是導致腫瘤產生耐藥性的一種重要的作用機制。
☆新品特別推薦☆




☆活性蛋白墻裂推薦☆
CUSABIO|高活性EGFR/LDLR重組蛋白
●哺乳動物細胞表達
●純度>90%
●活性驗證




華美生物已經建立新冠病毒突變株抗原庫,助力新型冠狀病毒研究,高質量SARS-CoV-2相關科研產品持續更新中,包括新冠病毒相關ELISA試劑盒、S蛋白/抗體、N蛋白/抗體、RBD納米抗體、Spike RBD抗體對、八大突變體蛋白、新冠非結構蛋白、新冠病毒-宿主互作蛋白等相關產品!
華美生物助力新冠肺炎研究
更多新冠相關產品歡迎詳詢

☆新冠病毒(SARS-CoV-2)相關產品☆


☆新冠病毒-宿主互作蛋白相關產品☆

信息來源:https://www.nature.com/articles/s41422-020-00460-y
新冠產品手冊免費下載,后臺回復:“新冠病毒”
—END—
——華美生物·讓科研變得有溫度!——






