前沿靶點速遞:每周醫學研究精選(十六)
日期:2024-10-23 13:05:43
靶點:Plin2
應用:脂肪肝病的治療研究
來源:Wang, Yao, et al. "Therapeutic siRNA targeting PLIN2 ameliorates steatosis, inflammation, and fibrosis in steatotic liver disease models." Journal of Lipid Research 65.10 (2024): 100635.
北京大學生命科學學院朱健和劉敏課題組在《Journal of Lipid Research》上發表的研究論文中,報道了一種靶向治療脂肪肝病的siRNA療法。該研究團隊開發了針對脂滴表面蛋白PLIN2的GalNAc-siRNA偶聯藥物,并在多種脂肪肝病小鼠模型中驗證了其顯著療效及良好的生物安全性。研究發現,這種siRNA藥物可能通過促進肝臟極低密度脂蛋白-甘油三酯(VLDL-TG)的分泌來發揮作用,并加速機體對分泌脂肪的代謝和產熱過程。此外,該siRNA藥物在野生型小鼠和人源化PLIN2敲入小鼠中均能有效緩解脂肪變性、炎癥和纖維化等多項指標,證實了其作為MASLD治療藥物的潛力。這項研究為脂肪肝病的治療提供了新的可能性,并為針對不同致病機制的患者群體提出了潛在的治療策略。
靶點:USP52
應用:膀胱癌研究
來源:Liu, Jianmin, et al. "Deubiquitylase USP52 Promotes Bladder Cancer Progression by Modulating Ferroptosis through Stabilizing SLC7A11/xCT." Advanced Science (2024): 2403995.
武漢大學中南醫院泌尿外科王行環教授團隊在《Advanced Science》期刊上發表的研究成果揭示了去泛素化酶USP52通過穩定SLC7A11/xCT蛋白調節鐵死亡敏感性,促進膀胱癌的進展。鐵死亡是一種由鐵依賴的脂質過氧化引起的細胞程序性死亡方式,而System xc–/GSH/GPX4是主要的抗氧化防線。該研究發現,膀胱癌細胞的鐵死亡狀態與膀胱癌分期呈負相關,表明鐵死亡可能在膀胱癌發生中起抑制作用。通過siRNA文庫篩選和實驗驗證,研究團隊發現USP52能夠穩定xCT蛋白,抑制膀胱癌細胞的鐵死亡過程。敲減USP52可以增加細胞內脂質過氧化水平和亞鐵離子含量,增強細胞對鐵死亡的敏感性,從而抑制膀胱癌的進展。臨床上,USP52在膀胱癌組織中的高表達與患者預后負相關。這項研究不僅闡明了USP52調控xCT影響鐵死亡抑制膀胱癌進展的機制,還為膀胱癌患者的臨床精準治療提供了新的思路和策略。
靶點:SMURF1
應用:溶酶體相關疾病的研究
來源:Xia, Qin, et al. "SMURF1 mediates damaged lysosomal homeostasis by ubiquitinating PPP3CB to promote the activation of TFEB." Autophagy just-accepted (2024).
北京理工大學生命學院董磊教授團隊在《Autophagy》期刊上發表的研究揭示了SMURF1蛋白在維持細胞穩態中的關鍵作用,特別是在促進受損溶酶體自噬降解的過程中。研究團隊發現,SMURF1通過泛素化修飾PPP3CB蛋白,促進受損溶酶體的自噬降解,這一過程對于細胞應激響應和溶酶體損傷后的修復至關重要。在溶酶體損傷后,PPP3CB作為橋梁,通過與LGALS3結合招募SMURF1,形成LGALS3-SMURF1-PPP3/calcineurin復合體,該復合體能夠穩定TFEB,從而去磷酸激活TFEB并進行溶酶體生成相關基因的表達。這一發現不僅增進了我們對自噬過程分子機制的理解,而且為SMURF1作為治療應激相關疾病的潛在藥物靶點提供了新的視角。該研究為開發新的治療策略提供了重要的基礎,有助于未來針對溶酶體相關疾病的藥物設計和治療。
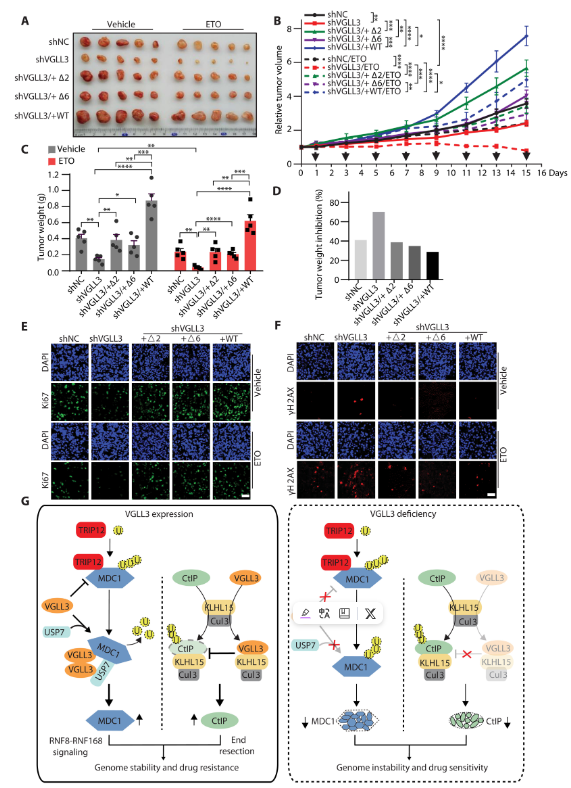
靶點:VGLL3
應用:腫瘤研究
來源:Wu, Wei, et al. "VGLL3 modulates chemosensitivity through promoting DNA double-strand break repair." Science Advances 10.41 (2024): eadr2643.
國家生物信息中心郭彩霞研究組與中國科學院動物研究所唐鐵山研究組合作,在《Science Advances》期刊上發表了一項研究,揭示了VGLL3蛋白在調控腫瘤化療敏感性中的作用。研究發現,VGLL3通過其N端的谷氨酸富集區和C端的組氨酸富集區促進DNA雙鏈斷裂修復,顯著影響腫瘤細胞對化療藥物的響應。VGLL3能夠迅速被招募至DNA損傷部位,其招募依賴于多聚ADP-核糖化修飾介導的染色質重塑。VGLL3的敲低或敲除能抑制腫瘤細胞的同源重組修復,增強腫瘤細胞對多種化療藥物的敏感性。此外,VGLL3還能通過抑制關鍵蛋白CtIP和MDC1的蛋白酶體依賴性降解,促進DSB末端剪切和RNF8/168信號通路,增強DSB修復。小鼠移植瘤實驗進一步證實,敲低VGLL3能抑制腫瘤生長、增強化療敏感性。鑒于VGLL3在多種惡性腫瘤中的高表達與患者的不良預后相關,VGLL3有望成為一個新的腫瘤治療靶點,這項研究為深入理解VGLL3的生理功能和腫瘤治療抵抗提供了理論基礎。
靶點:Cdk5
應用:乳腺癌腦轉移研究
來源:Yuzhalin, Arseniy E., et al. "Astrocyte-induced Cdk5 expedites breast cancer brain metastasis by suppressing MHC-I expression to evade immune recognition." Nature Cell Biology (2024): 1-17.
美國德克薩斯大學MD安德森癌癥中心的Dihua Yu研究團隊在《Nature Cell Biology》上發表的研究揭示了Cdk5在乳腺癌腦轉移(BrM)中的作用機制。研究發現,大腦中的星形膠質細胞能夠誘導乳腺癌BrM細胞中Cdk5的高表達,Cdk5通過Irf2bp1-Stat1-importin α-Nlrc5信號通路抑制MHC-I分子的表達,從而幫助腫瘤細胞逃避免疫系統的識別和攻擊。使用Cdk5抑制劑RSV單獨或與免疫檢查點抑制劑聯合治療可以顯著抑制小鼠模型中的BrM生長。這些發現表明,Cdk5的激活對于乳腺癌腦轉移的發展至關重要,且靶向Cdk5可能成為提高腫瘤免疫療法效果和治療腦轉移腫瘤的新策略。研究還指出,Cdk5抑制劑能夠恢復MHC-I的表達并增強T細胞反應,為未來的臨床治療提供了理論基礎。這項研究為理解腦轉移的免疫逃避機制和開發新的治療策略提供了重要見解。
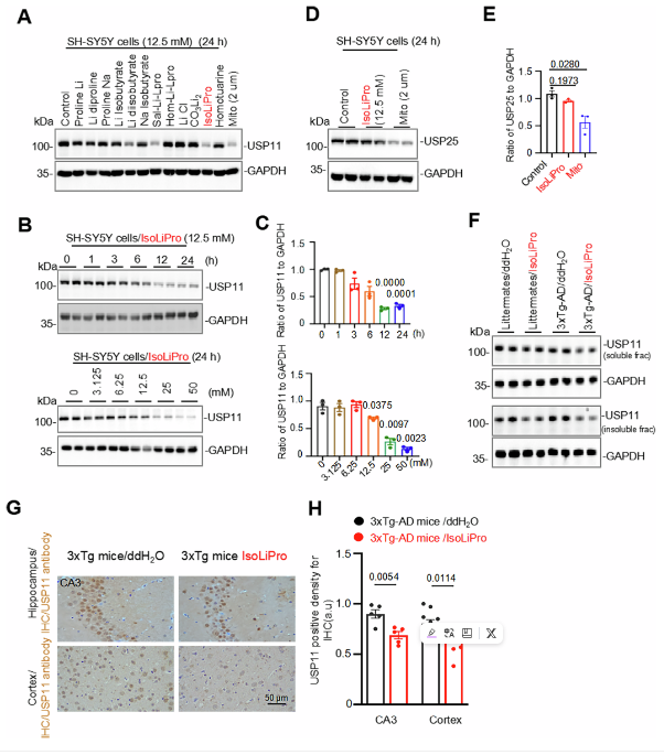
靶點:USP11
應用:阿爾茨海默病(AD)研究
來源:Guo, Yi, et al. "Targeting USP11 regulation by a novel lithium-organic coordination compound improves neuropathologies and cognitive functions in Alzheimer transgenic mice." EMBO Molecular Medicine (2024): 1-26.
貴州醫科大學譚俊教授團隊與大連醫科大學附屬第一醫院李崧研究員合作,在《EMBO Molecular Medicine》雜志上發表了一項突破性研究,發現了一種全新的小分子USP11抑制劑IsoLiPro(尼布林),用于治療阿爾茨海默病(AD)。研究發現,USP11的高表達會促進tau蛋白的去泛素化和穩定性,阻礙其正常清除,加速病理性聚集,導致AD小鼠認知功能障礙。譚俊團隊通過篩選優化得到IsoLiPro,它能夠顯著降低USP11蛋白水平,增加tau蛋白泛素化,促進其降解,改善AD病理和認知損害。在3xTg-AD和5xFAD轉基因AD動物模型中,尼布林顯著緩解了大腦中的病理變化,并改善了認知功能障礙。此外,尼布林在長期給藥過程中顯示出低毒性和良好的藥代學特征,為其臨床研究提供了基礎。這一發現為AD治療提供了新的靶點和策略。
靶點:TMED10
應用:冠狀病毒研究
來源:Liu, Lei, et al. "Coronavirus envelope protein activates TMED10-mediated unconventional secretion of inflammatory factors." Nature Communications 15.1 (2024): 8708.
清華大學藥學院張敏實驗室在《Nature Communications》上發表的研究揭示了重癥冠狀病毒導致宿主過度炎癥反應的分子機制。研究團隊發現,重癥冠狀病毒的包膜蛋白(E蛋白)是導致炎癥風暴的關鍵致病因子,它通過與TMED10蛋白強烈互作激活非經典分泌途徑(THU),加劇炎癥因子的釋放。這一發現不僅強調了非經典分泌在高致病性病毒感染中的關鍵作用,還提出了E-TMED10相互作用作為潛在的治療靶點。此外,研究還發現孕酮類似物能有效抑制炎癥因子的分泌,為開發抗炎藥物提供了新思路,有助于降低重癥冠狀病毒的致死率。這項研究不僅增進了我們對冠狀病毒致病機制的理解,也為未來疫情的防控提供了重要的科學依據。
靶點:AQP4
應用:眼科和神經退行性疾病的治療研究
來源:Cao, Qiuchen, et al. "Transport of β-amyloid from brain to eye causes retinal degeneration in Alzheimer’s disease." Journal of Experimental Medicine 221.11 (2024).
南京醫科大學劉慶淮和肖明團隊在《Journal of Experimental Medicine》上發表的研究揭示了阿爾茨海默病(AD)中Aβ蛋白從大腦到眼睛的轉運導致視網膜退行性變化。研究發現,AD患者和AD模型小鼠的眼部組織中Aβ沉積增多,主要集中在視網膜和視神經的血管周圍間隙,并在眶周淋巴管中沉積。研究提出了三種腦眼轉運Aβ的途徑:視神經鞘膜-淋巴途徑、軸突間隙途徑和動脈周圍間隙途徑。此外,研究還發現水通道蛋白4(AQP4)可能介導了Aβ從腦到眼的轉運,AQP4基因敲除小鼠的Aβ從腦到眼的轉運速率減緩,表明眼類淋巴系統-視神經鞘膜淋巴管途徑可能在清除視網膜Aβ中發揮關鍵作用。這些發現不僅為理解AD進程中眼部Aβ的來源和去向提供了新見解,也為眼科和神經退行性疾病的治療提供了新的靶點。
參考文獻
1. Wang, Yao, et al. "Therapeutic siRNA targeting PLIN2 ameliorates steatosis, inflammation, and fibrosis in steatotic liver disease models." Journal of Lipid Research 65.10 (2024): 100635.
2. Liu, Jianmin, et al. "Deubiquitylase USP52 Promotes Bladder Cancer Progression by Modulating Ferroptosis through Stabilizing SLC7A11/xCT." Advanced Science (2024): 2403995.
3. Xia, Qin, et al. "SMURF1 mediates damaged lysosomal homeostasis by ubiquitinating PPP3CB to promote the activation of TFEB." Autophagy just-accepted (2024).
4. Wu, Wei, et al. "VGLL3 modulates chemosensitivity through promoting DNA double-strand break repair." Science Advances 10.41 (2024): eadr2643.
5. Yuzhalin, Arseniy E., et al. "Astrocyte-induced Cdk5 expedites breast cancer brain metastasis by suppressing MHC-I expression to evade immune recognition." Nature Cell Biology (2024): 1-17.
6. Guo, Yi, et al. "Targeting USP11 regulation by a novel lithium-organic coordination compound improves neuropathologies and cognitive functions in Alzheimer transgenic mice." EMBO Molecular Medicine (2024): 1-26.
7. Liu, Lei, et al. "Coronavirus envelope protein activates TMED10-mediated unconventional secretion of inflammatory factors." Nature Communications 15.1 (2024): 8708.
8. Cao, Qiuchen, et al. "Transport of β-amyloid from brain to eye causes retinal degeneration in Alzheimer’s disease." Journal of Experimental Medicine 221.11 (2024).
應用:脂肪肝病的治療研究
來源:Wang, Yao, et al. "Therapeutic siRNA targeting PLIN2 ameliorates steatosis, inflammation, and fibrosis in steatotic liver disease models." Journal of Lipid Research 65.10 (2024): 100635.
(圖源:GalNAc-siPlin2 治療可改善 HFD/HFr 飲食誘導的 MASH 小鼠的炎癥和纖維化 [1])
北京大學生命科學學院朱健和劉敏課題組在《Journal of Lipid Research》上發表的研究論文中,報道了一種靶向治療脂肪肝病的siRNA療法。該研究團隊開發了針對脂滴表面蛋白PLIN2的GalNAc-siRNA偶聯藥物,并在多種脂肪肝病小鼠模型中驗證了其顯著療效及良好的生物安全性。研究發現,這種siRNA藥物可能通過促進肝臟極低密度脂蛋白-甘油三酯(VLDL-TG)的分泌來發揮作用,并加速機體對分泌脂肪的代謝和產熱過程。此外,該siRNA藥物在野生型小鼠和人源化PLIN2敲入小鼠中均能有效緩解脂肪變性、炎癥和纖維化等多項指標,證實了其作為MASLD治療藥物的潛力。這項研究為脂肪肝病的治療提供了新的可能性,并為針對不同致病機制的患者群體提出了潛在的治療策略。
靶點:USP52
應用:膀胱癌研究
來源:Liu, Jianmin, et al. "Deubiquitylase USP52 Promotes Bladder Cancer Progression by Modulating Ferroptosis through Stabilizing SLC7A11/xCT." Advanced Science (2024): 2403995.
(圖源:USP52 的缺失可通過促進體內鐵死亡來抑制 BLCA 進展 [2])
武漢大學中南醫院泌尿外科王行環教授團隊在《Advanced Science》期刊上發表的研究成果揭示了去泛素化酶USP52通過穩定SLC7A11/xCT蛋白調節鐵死亡敏感性,促進膀胱癌的進展。鐵死亡是一種由鐵依賴的脂質過氧化引起的細胞程序性死亡方式,而System xc–/GSH/GPX4是主要的抗氧化防線。該研究發現,膀胱癌細胞的鐵死亡狀態與膀胱癌分期呈負相關,表明鐵死亡可能在膀胱癌發生中起抑制作用。通過siRNA文庫篩選和實驗驗證,研究團隊發現USP52能夠穩定xCT蛋白,抑制膀胱癌細胞的鐵死亡過程。敲減USP52可以增加細胞內脂質過氧化水平和亞鐵離子含量,增強細胞對鐵死亡的敏感性,從而抑制膀胱癌的進展。臨床上,USP52在膀胱癌組織中的高表達與患者預后負相關。這項研究不僅闡明了USP52調控xCT影響鐵死亡抑制膀胱癌進展的機制,還為膀胱癌患者的臨床精準治療提供了新的思路和策略。
靶點:SMURF1
應用:溶酶體相關疾病的研究
來源:Xia, Qin, et al. "SMURF1 mediates damaged lysosomal homeostasis by ubiquitinating PPP3CB to promote the activation of TFEB." Autophagy just-accepted (2024).
(圖源:USP52敲減能夠通過促進鐵死亡顯著抑制膀胱癌進展 [3])
北京理工大學生命學院董磊教授團隊在《Autophagy》期刊上發表的研究揭示了SMURF1蛋白在維持細胞穩態中的關鍵作用,特別是在促進受損溶酶體自噬降解的過程中。研究團隊發現,SMURF1通過泛素化修飾PPP3CB蛋白,促進受損溶酶體的自噬降解,這一過程對于細胞應激響應和溶酶體損傷后的修復至關重要。在溶酶體損傷后,PPP3CB作為橋梁,通過與LGALS3結合招募SMURF1,形成LGALS3-SMURF1-PPP3/calcineurin復合體,該復合體能夠穩定TFEB,從而去磷酸激活TFEB并進行溶酶體生成相關基因的表達。這一發現不僅增進了我們對自噬過程分子機制的理解,而且為SMURF1作為治療應激相關疾病的潛在藥物靶點提供了新的視角。該研究為開發新的治療策略提供了重要的基礎,有助于未來針對溶酶體相關疾病的藥物設計和治療。
靶點:VGLL3
應用:腫瘤研究
來源:Wu, Wei, et al. "VGLL3 modulates chemosensitivity through promoting DNA double-strand break repair." Science Advances 10.41 (2024): eadr2643.
(圖源:VGLL3 富含 E 和 H 的基序有助于腫瘤的發展 [4])
國家生物信息中心郭彩霞研究組與中國科學院動物研究所唐鐵山研究組合作,在《Science Advances》期刊上發表了一項研究,揭示了VGLL3蛋白在調控腫瘤化療敏感性中的作用。研究發現,VGLL3通過其N端的谷氨酸富集區和C端的組氨酸富集區促進DNA雙鏈斷裂修復,顯著影響腫瘤細胞對化療藥物的響應。VGLL3能夠迅速被招募至DNA損傷部位,其招募依賴于多聚ADP-核糖化修飾介導的染色質重塑。VGLL3的敲低或敲除能抑制腫瘤細胞的同源重組修復,增強腫瘤細胞對多種化療藥物的敏感性。此外,VGLL3還能通過抑制關鍵蛋白CtIP和MDC1的蛋白酶體依賴性降解,促進DSB末端剪切和RNF8/168信號通路,增強DSB修復。小鼠移植瘤實驗進一步證實,敲低VGLL3能抑制腫瘤生長、增強化療敏感性。鑒于VGLL3在多種惡性腫瘤中的高表達與患者的不良預后相關,VGLL3有望成為一個新的腫瘤治療靶點,這項研究為深入理解VGLL3的生理功能和腫瘤治療抵抗提供了理論基礎。
靶點:Cdk5
應用:乳腺癌腦轉移研究
來源:Yuzhalin, Arseniy E., et al. "Astrocyte-induced Cdk5 expedites breast cancer brain metastasis by suppressing MHC-I expression to evade immune recognition." Nature Cell Biology (2024): 1-17.
(圖源:DOI: 10.1038/s41556-024-01509-5 [5])
美國德克薩斯大學MD安德森癌癥中心的Dihua Yu研究團隊在《Nature Cell Biology》上發表的研究揭示了Cdk5在乳腺癌腦轉移(BrM)中的作用機制。研究發現,大腦中的星形膠質細胞能夠誘導乳腺癌BrM細胞中Cdk5的高表達,Cdk5通過Irf2bp1-Stat1-importin α-Nlrc5信號通路抑制MHC-I分子的表達,從而幫助腫瘤細胞逃避免疫系統的識別和攻擊。使用Cdk5抑制劑RSV單獨或與免疫檢查點抑制劑聯合治療可以顯著抑制小鼠模型中的BrM生長。這些發現表明,Cdk5的激活對于乳腺癌腦轉移的發展至關重要,且靶向Cdk5可能成為提高腫瘤免疫療法效果和治療腦轉移腫瘤的新策略。研究還指出,Cdk5抑制劑能夠恢復MHC-I的表達并增強T細胞反應,為未來的臨床治療提供了理論基礎。這項研究為理解腦轉移的免疫逃避機制和開發新的治療策略提供了重要見解。
靶點:USP11
應用:阿爾茨海默病(AD)研究
來源:Guo, Yi, et al. "Targeting USP11 regulation by a novel lithium-organic coordination compound improves neuropathologies and cognitive functions in Alzheimer transgenic mice." EMBO Molecular Medicine (2024): 1-26.
(圖源:IsoLiPro可顯著降低 SH-SY5Y 細胞和小鼠大腦中的 USP11 蛋白水平 [6])
貴州醫科大學譚俊教授團隊與大連醫科大學附屬第一醫院李崧研究員合作,在《EMBO Molecular Medicine》雜志上發表了一項突破性研究,發現了一種全新的小分子USP11抑制劑IsoLiPro(尼布林),用于治療阿爾茨海默病(AD)。研究發現,USP11的高表達會促進tau蛋白的去泛素化和穩定性,阻礙其正常清除,加速病理性聚集,導致AD小鼠認知功能障礙。譚俊團隊通過篩選優化得到IsoLiPro,它能夠顯著降低USP11蛋白水平,增加tau蛋白泛素化,促進其降解,改善AD病理和認知損害。在3xTg-AD和5xFAD轉基因AD動物模型中,尼布林顯著緩解了大腦中的病理變化,并改善了認知功能障礙。此外,尼布林在長期給藥過程中顯示出低毒性和良好的藥代學特征,為其臨床研究提供了基礎。這一發現為AD治療提供了新的靶點和策略。
靶點:TMED10
應用:冠狀病毒研究
來源:Liu, Lei, et al. "Coronavirus envelope protein activates TMED10-mediated unconventional secretion of inflammatory factors." Nature Communications 15.1 (2024): 8708.
(圖源:TMED10和冠狀病毒的包膜蛋白(E蛋白)-的相互作用是E誘導炎癥所必需的 [7])
清華大學藥學院張敏實驗室在《Nature Communications》上發表的研究揭示了重癥冠狀病毒導致宿主過度炎癥反應的分子機制。研究團隊發現,重癥冠狀病毒的包膜蛋白(E蛋白)是導致炎癥風暴的關鍵致病因子,它通過與TMED10蛋白強烈互作激活非經典分泌途徑(THU),加劇炎癥因子的釋放。這一發現不僅強調了非經典分泌在高致病性病毒感染中的關鍵作用,還提出了E-TMED10相互作用作為潛在的治療靶點。此外,研究還發現孕酮類似物能有效抑制炎癥因子的分泌,為開發抗炎藥物提供了新思路,有助于降低重癥冠狀病毒的致死率。這項研究不僅增進了我們對冠狀病毒致病機制的理解,也為未來疫情的防控提供了重要的科學依據。
靶點:AQP4
應用:眼科和神經退行性疾病的治療研究
來源:Cao, Qiuchen, et al. "Transport of β-amyloid from brain to eye causes retinal degeneration in Alzheimer’s disease." Journal of Experimental Medicine 221.11 (2024).
(圖源:AQP4 影響腦到眼的傳輸速率并加劇腦源性 Aβ 誘導的視網膜損傷 [8])
南京醫科大學劉慶淮和肖明團隊在《Journal of Experimental Medicine》上發表的研究揭示了阿爾茨海默病(AD)中Aβ蛋白從大腦到眼睛的轉運導致視網膜退行性變化。研究發現,AD患者和AD模型小鼠的眼部組織中Aβ沉積增多,主要集中在視網膜和視神經的血管周圍間隙,并在眶周淋巴管中沉積。研究提出了三種腦眼轉運Aβ的途徑:視神經鞘膜-淋巴途徑、軸突間隙途徑和動脈周圍間隙途徑。此外,研究還發現水通道蛋白4(AQP4)可能介導了Aβ從腦到眼的轉運,AQP4基因敲除小鼠的Aβ從腦到眼的轉運速率減緩,表明眼類淋巴系統-視神經鞘膜淋巴管途徑可能在清除視網膜Aβ中發揮關鍵作用。這些發現不僅為理解AD進程中眼部Aβ的來源和去向提供了新見解,也為眼科和神經退行性疾病的治療提供了新的靶點。
參考文獻
1. Wang, Yao, et al. "Therapeutic siRNA targeting PLIN2 ameliorates steatosis, inflammation, and fibrosis in steatotic liver disease models." Journal of Lipid Research 65.10 (2024): 100635.
2. Liu, Jianmin, et al. "Deubiquitylase USP52 Promotes Bladder Cancer Progression by Modulating Ferroptosis through Stabilizing SLC7A11/xCT." Advanced Science (2024): 2403995.
3. Xia, Qin, et al. "SMURF1 mediates damaged lysosomal homeostasis by ubiquitinating PPP3CB to promote the activation of TFEB." Autophagy just-accepted (2024).
4. Wu, Wei, et al. "VGLL3 modulates chemosensitivity through promoting DNA double-strand break repair." Science Advances 10.41 (2024): eadr2643.
5. Yuzhalin, Arseniy E., et al. "Astrocyte-induced Cdk5 expedites breast cancer brain metastasis by suppressing MHC-I expression to evade immune recognition." Nature Cell Biology (2024): 1-17.
6. Guo, Yi, et al. "Targeting USP11 regulation by a novel lithium-organic coordination compound improves neuropathologies and cognitive functions in Alzheimer transgenic mice." EMBO Molecular Medicine (2024): 1-26.
7. Liu, Lei, et al. "Coronavirus envelope protein activates TMED10-mediated unconventional secretion of inflammatory factors." Nature Communications 15.1 (2024): 8708.
8. Cao, Qiuchen, et al. "Transport of β-amyloid from brain to eye causes retinal degeneration in Alzheimer’s disease." Journal of Experimental Medicine 221.11 (2024).
上一篇: AI人工智能在藥物研發中的應用
下一篇: 前沿靶點速遞:每周醫學研究精選(十七)






