【37期】前沿靶點速遞:每周醫學研究精選
日期:2025-04-23 11:19:20
01.靶點:TIM3 (HAVCR2)
應用:癌癥免疫治療和阿爾茨海默病
來源:Immunecheckpoint TIM-3 regulates microglia and Alzheimer's disease.Nature,2025 Apr 09
02.靶點:GPR4、GPR65
應用:炎癥性疾病、腫瘤微環境調控及纖維化疾病
來源:Structural basis of stepwise proton sensing-mediated GPCR activation.Cell Res,2025 Apr 11
上海科技大學和海軍軍醫大學附屬長征醫院的研究團隊在Cell Research上發表論文,揭示了質子感應G蛋白偶聯受體GPR4和GPR65的結構基礎及分步激活機制。研究團隊利用單顆粒冷凍電鏡技術解析了受體在不同pH條件下的復合物結構,捕捉到了GPR4受體“部分激活”的中間態,提出了分步激活的理論模型。研究還揭示了組氨酸-羧酸網絡構成的“質子傳感器”,以及GPR4與多種G蛋白的偶聯機制。此外,研究解析了GPR4與抑制劑NE52-QQ57的復合物結構,為設計高選擇性抑制劑提供了新思路。這些發現為理解質子感應GPCRs的信號傳遞機制提供了關鍵結構基礎,助力開發針對炎癥、腫瘤等疾病的靶向治療藥物。
03.靶點:KIF18A
應用:染色體不穩定性(CIN)實體瘤
來源:Targeting chromosomally unstable tumors with a selective KIF18A inhibitor.Nat Commun,2025 Jan 02
Volastra Therapeutics研究團隊在《Nature Communications》發表論文,介紹了一種靶向染色體不穩定性(CIN)的新型抗癌策略。研究發現,KIF18A在高CIN癌細胞中具有更高的必需性,成為潛在治療靶點。團隊開發了小分子抑制劑VLS-1272,具有高口服生物利用度和對KIF18A的高度選擇性。該抑制劑能有效抑制KIF18A的ATP酶活性,導致染色體聚集缺陷和細胞死亡。在腫瘤異種移植模型中,VLS-1272顯著抑制了腫瘤生長,展現出對CIN癌細胞的特異性抑制作用。這一發現為CIN相關癌癥治療提供了新方向,VLS-1272有望成為克服癌癥耐藥性的重要工具。
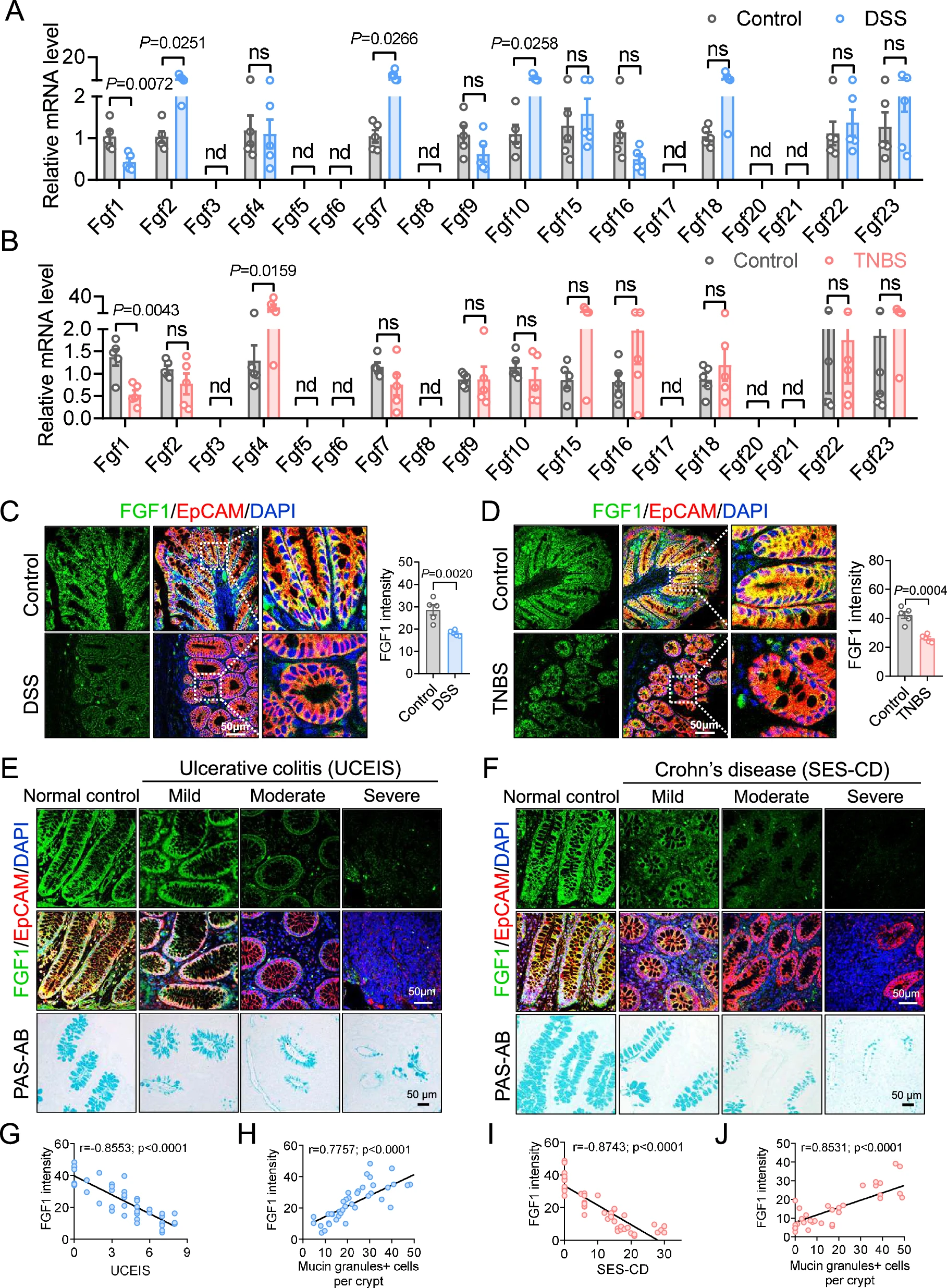
04.靶點:FGF1
應用:代謝性疾病、IBD及心血管疾病
來源:Colonic Epithelial-derived FGF1 Drives Intestinal Stem Cell Commitment toward Goblet Cells to Suppress Inflammatory Bowel Disease.Nat Commun,2025 Apr 05
溫州醫科大學李校堃院士/黃志鋒教授團隊在《Nature Communications》發表研究,揭示了腸上皮源性成纖維細胞生長因子1(FGF1)通過FGFR2受體介導的TCF4-ATOH1信號級聯反應,特異性驅動腸道干細胞向杯狀細胞譜系定向分化的分子機制。研究發現,FGF1的表達水平與炎癥性腸病(IBD)的嚴重程度呈負相關。通過構建腸上皮細胞特異性Fgf1基因敲除小鼠模型,研究團隊觀察到Fgf1缺失加劇了IBD癥狀,并降低了杯狀細胞數量;而外源性注射重組FGF1蛋白則能逆轉這些病理變化。這一發現不僅闡明了IBD病理過程中腸上皮修復的關鍵調控節點,還為基于杯狀細胞定向分化策略的IBD靶向治療提供了新的潛在路徑。
05.靶點:DNM1
應用:卵巢癌腹膜轉移潛在治療靶點
來源:Dynamin 1-mediated endocytic recycling of glycosylated N-cadherin sustains the plastic mesenchymal state to promote ovarian cancer metastasis.Protein Cell,2025 Apr 10
香港大學Alice Wong團隊在《Protein & Cell》發表研究,發現DNM1是卵巢癌轉移的關鍵調控因子。研究采用主調控因子算法和ARACNE分析TCGA中8000多患者樣本,發現DNM1通過內吞機制促進N-cadherin回收,維持癌細胞間充質狀態,增強遷移能力。沉默DNM1可減少高轉移性細胞的間充質特征和遷移能力,降低N-cadherin表達,減少腹膜轉移。此外,轉移性細胞對納米粒遞送更敏感。該研究為卵巢癌治療提供了新靶點和潛在生物標志物。
06.靶點: Col5a1
應用:慢性腎病纖維化和實體瘤轉移
來源:Collagen V regulates renal function after kidney injury and can be pharmacologically targeted to enhance kidney repair in mice.Sci Transl Med,2025 Apr 09
加州大學洛杉磯分校(UCLA)的研究團隊在《Science Translational Medicine》上發表研究,揭示第5型膠原蛋白(Col5a1)在腎纖維化中的關鍵作用。研究發現,Col5a1表達水平低的小鼠在腎損傷后纖維化更嚴重,且疾病進展更快。Col5a1缺乏會激活αvβ3整合素,導致過度纖維化和腎功能進一步損害。研究團隊通過藥物Cilengitide阻斷αvβ3整合素,顯著減少了纖維化并延緩疾病進展。此外,團隊正在開發血液檢測方法以測量Col5a1水平,用于識別高風險患者并指導精準治療。該研究為慢性腎病的治療提供了新的靶點和潛在的精準醫療路徑。
07.靶點:HINT1
應用:抑郁癥、實體瘤?
來源:Targeting HINT1 to improve synaptic plasticity: toward loganin as a new antidepressant strategy.Mol Psychiatry.2025 Mar 25
研究團隊在《Molecular Psychiatry》上發表文章,揭示了馬錢苷通過靶向HINT1改善突觸可塑性,發揮抗抑郁作用的機制。研究采用腺相關病毒在大鼠海馬過表達HINT1,并結合慢性不可預知刺激模型,發現馬錢苷可改善皮質酮誘導的細胞模型中BDNF信號通路功能障礙及突觸可塑性損傷,并在抑郁小鼠模型中驗證了其調控作用。通過高通量蛋白質組芯片篩選和分子對接模擬,證實HINT1是馬錢苷的直接分子靶點。進一步實驗表明,馬錢苷通過降低HINT1表達和抑制其與NMDAR的相互作用,激活BDNF/TrkB信號通路,改善突觸可塑性。該研究為開發新一代抗抑郁藥物提供了重要分子靶點HINT1,并為抑郁癥的靶向治療提供了新的理論依據和潛在干預策略。
08.靶點:ATG-9
應用:溶酶體功能障礙相關疾病
來源:The autophagy protein ATG-9 regulates lysosome function and integrity.J Cell Biol,2025 Jun 02
中國科學院生物物理研究所張宏課題組在《Journal of Cell Biology》發表研究,揭示自噬蛋白ATG-9通過調控磷脂翻轉酶活性,促進受損溶酶體修復的分子機制。ATG-9作為膜蛋白,在自噬體形成中發揮作用,并具有促磷脂翻轉酶活性,影響膜脂質分布。研究發現,ATG-9的特定突變體可挽救自噬缺陷,促進溶酶體修復。實驗表明,減少磷脂酰乙醇胺合成或減弱ATG-9的磷脂翻轉酶活性,可改變溶酶體膜磷脂分布,影響膜曲率,促進溶酶體生成和修復。該研究為探索溶酶體功能障礙相關疾病的發病機制及潛在藥物靶點提供了新思路。
09.靶點:RNF213
應用:煙霧病、多發性硬化癥等
來源:Shigella effector IpaH1.4 subverts host E3 ligase RNF213 to evade antibacterial immunity.Nat Commun,2025 Apr 01
中國科學院上海有機化學研究所潘李鋒團隊與合作者在《Nature Communications》發表研究,揭示福氏志賀氏菌E3效應蛋白IpaH1.4通過劫持宿主免疫關鍵因子RNF213,促進細菌入侵和增殖的機制。研究發現IpaH1.4的LRR結構域與RNF213的RING結構域特異性相互作用,介導RNF213的K48型泛素化修飾及降解,抑制宿主抗細菌免疫反應。該研究不僅闡明了IpaH1.4拮抗宿主免疫的新策略,還為抗福氏志賀氏菌感染藥物研發提供了新靶標。
推薦產品
參考文獻
[1]Immunecheckpoint TIM-3 regulates microglia and Alzheimer's disease.Nature,2025 Apr 09
[2]Structural basis of stepwise proton sensing-mediated GPCR activation.Cell Res,2025 Apr 11
[3]Targeting chromosomally unstable tumors with a selective KIF18A inhibitor.Nat Commun,2025 Jan 02
[4]Colonic Epithelial-derived FGF1 Drives Intestinal Stem Cell Commitment toward Goblet Cells to Suppress Inflammatory Bowel Disease.Nat Commun,2025 Apr 05
[5]Dynamin 1-mediated endocytic recycling of glycosylated N-cadherin sustains the plastic mesenchymal state to promote ovarian cancer metastasis.Protein Cell,2025 Apr 10
[6]Collagen V regulates renal function after kidney injury and can be pharmacologically targeted to enhance kidney repair in mice.Sci Transl Med,2025 Apr 09
[7]Targeting HINT1 to improve synaptic plasticity: toward loganin as a new antidepressant strategy.Mol Psychiatry.2025 Mar 25
[8]The autophagy protein ATG-9 regulates lysosome function and integrity.J Cell Biol,2025 Jun 02
[9]Shigella effector IpaH1.4 subverts host E3 ligase RNF213 to evade antibacterial immunity.Nat Commun,2025 Apr 01
應用:癌癥免疫治療和阿爾茨海默病
來源:Immunecheckpoint TIM-3 regulates microglia and Alzheimer's disease.Nature,2025 Apr 09

圖源:10.1038/s41586-025-08852-z
近期,美國麻省總醫院在《自然》雜志上發表研究,揭示了免疫檢查點分子TIM-3在阿爾茨海默病(AD)中的雙重作用。研究發現,TIM-3在小膠質細胞中高表達,能夠維持其穩態并抑制炎癥反應,但同時會降低小膠質細胞清除毒性β-淀粉樣蛋白(Aβ)的能力。通過敲除AD小鼠模型中小膠質細胞的TIM-3編碼基因Havcr2,研究團隊成功增強了小膠質細胞的吞噬功能,減輕了Aβ病理性特征,并改善了小鼠的認知功能障礙。此外,TIM-3與TGF-β信號通路相關,可能通過調控炎癥平衡影響神經炎癥。這一發現為開發針對AD和癌癥的雙重療法提供了潛在靶點,未來可能探索TIM-3靶向療法在AD患者中的應用潛力。02.靶點:GPR4、GPR65
應用:炎癥性疾病、腫瘤微環境調控及纖維化疾病
來源:Structural basis of stepwise proton sensing-mediated GPCR activation.Cell Res,2025 Apr 11
圖源:10.1038/s41422-025-01092-w
上海科技大學和海軍軍醫大學附屬長征醫院的研究團隊在Cell Research上發表論文,揭示了質子感應G蛋白偶聯受體GPR4和GPR65的結構基礎及分步激活機制。研究團隊利用單顆粒冷凍電鏡技術解析了受體在不同pH條件下的復合物結構,捕捉到了GPR4受體“部分激活”的中間態,提出了分步激活的理論模型。研究還揭示了組氨酸-羧酸網絡構成的“質子傳感器”,以及GPR4與多種G蛋白的偶聯機制。此外,研究解析了GPR4與抑制劑NE52-QQ57的復合物結構,為設計高選擇性抑制劑提供了新思路。這些發現為理解質子感應GPCRs的信號傳遞機制提供了關鍵結構基礎,助力開發針對炎癥、腫瘤等疾病的靶向治療藥物。
03.靶點:KIF18A
應用:染色體不穩定性(CIN)實體瘤
來源:Targeting chromosomally unstable tumors with a selective KIF18A inhibitor.Nat Commun,2025 Jan 02

圖源:10.1038/s41467-024-55300-z
Volastra Therapeutics研究團隊在《Nature Communications》發表論文,介紹了一種靶向染色體不穩定性(CIN)的新型抗癌策略。研究發現,KIF18A在高CIN癌細胞中具有更高的必需性,成為潛在治療靶點。團隊開發了小分子抑制劑VLS-1272,具有高口服生物利用度和對KIF18A的高度選擇性。該抑制劑能有效抑制KIF18A的ATP酶活性,導致染色體聚集缺陷和細胞死亡。在腫瘤異種移植模型中,VLS-1272顯著抑制了腫瘤生長,展現出對CIN癌細胞的特異性抑制作用。這一發現為CIN相關癌癥治療提供了新方向,VLS-1272有望成為克服癌癥耐藥性的重要工具。
04.靶點:FGF1
應用:代謝性疾病、IBD及心血管疾病
來源:Colonic Epithelial-derived FGF1 Drives Intestinal Stem Cell Commitment toward Goblet Cells to Suppress Inflammatory Bowel Disease.Nat Commun,2025 Apr 05

圖源:10.1038/s41467-025-58644-2
溫州醫科大學李校堃院士/黃志鋒教授團隊在《Nature Communications》發表研究,揭示了腸上皮源性成纖維細胞生長因子1(FGF1)通過FGFR2受體介導的TCF4-ATOH1信號級聯反應,特異性驅動腸道干細胞向杯狀細胞譜系定向分化的分子機制。研究發現,FGF1的表達水平與炎癥性腸病(IBD)的嚴重程度呈負相關。通過構建腸上皮細胞特異性Fgf1基因敲除小鼠模型,研究團隊觀察到Fgf1缺失加劇了IBD癥狀,并降低了杯狀細胞數量;而外源性注射重組FGF1蛋白則能逆轉這些病理變化。這一發現不僅闡明了IBD病理過程中腸上皮修復的關鍵調控節點,還為基于杯狀細胞定向分化策略的IBD靶向治療提供了新的潛在路徑。
05.靶點:DNM1
應用:卵巢癌腹膜轉移潛在治療靶點
來源:Dynamin 1-mediated endocytic recycling of glycosylated N-cadherin sustains the plastic mesenchymal state to promote ovarian cancer metastasis.Protein Cell,2025 Apr 10

圖源:10.1093/procel/pwaf019
香港大學Alice Wong團隊在《Protein & Cell》發表研究,發現DNM1是卵巢癌轉移的關鍵調控因子。研究采用主調控因子算法和ARACNE分析TCGA中8000多患者樣本,發現DNM1通過內吞機制促進N-cadherin回收,維持癌細胞間充質狀態,增強遷移能力。沉默DNM1可減少高轉移性細胞的間充質特征和遷移能力,降低N-cadherin表達,減少腹膜轉移。此外,轉移性細胞對納米粒遞送更敏感。該研究為卵巢癌治療提供了新靶點和潛在生物標志物。
06.靶點: Col5a1
應用:慢性腎病纖維化和實體瘤轉移
來源:Collagen V regulates renal function after kidney injury and can be pharmacologically targeted to enhance kidney repair in mice.Sci Transl Med,2025 Apr 09

圖源:10.1126/scitranslmed.ads7714
加州大學洛杉磯分校(UCLA)的研究團隊在《Science Translational Medicine》上發表研究,揭示第5型膠原蛋白(Col5a1)在腎纖維化中的關鍵作用。研究發現,Col5a1表達水平低的小鼠在腎損傷后纖維化更嚴重,且疾病進展更快。Col5a1缺乏會激活αvβ3整合素,導致過度纖維化和腎功能進一步損害。研究團隊通過藥物Cilengitide阻斷αvβ3整合素,顯著減少了纖維化并延緩疾病進展。此外,團隊正在開發血液檢測方法以測量Col5a1水平,用于識別高風險患者并指導精準治療。該研究為慢性腎病的治療提供了新的靶點和潛在的精準醫療路徑。
07.靶點:HINT1
應用:抑郁癥、實體瘤?
來源:Targeting HINT1 to improve synaptic plasticity: toward loganin as a new antidepressant strategy.Mol Psychiatry.2025 Mar 25

圖源:10.1038/s41380-025-02959-5
研究團隊在《Molecular Psychiatry》上發表文章,揭示了馬錢苷通過靶向HINT1改善突觸可塑性,發揮抗抑郁作用的機制。研究采用腺相關病毒在大鼠海馬過表達HINT1,并結合慢性不可預知刺激模型,發現馬錢苷可改善皮質酮誘導的細胞模型中BDNF信號通路功能障礙及突觸可塑性損傷,并在抑郁小鼠模型中驗證了其調控作用。通過高通量蛋白質組芯片篩選和分子對接模擬,證實HINT1是馬錢苷的直接分子靶點。進一步實驗表明,馬錢苷通過降低HINT1表達和抑制其與NMDAR的相互作用,激活BDNF/TrkB信號通路,改善突觸可塑性。該研究為開發新一代抗抑郁藥物提供了重要分子靶點HINT1,并為抑郁癥的靶向治療提供了新的理論依據和潛在干預策略。
08.靶點:ATG-9
應用:溶酶體功能障礙相關疾病
來源:The autophagy protein ATG-9 regulates lysosome function and integrity.J Cell Biol,2025 Jun 02
10.1083/jcb.202411092
中國科學院生物物理研究所張宏課題組在《Journal of Cell Biology》發表研究,揭示自噬蛋白ATG-9通過調控磷脂翻轉酶活性,促進受損溶酶體修復的分子機制。ATG-9作為膜蛋白,在自噬體形成中發揮作用,并具有促磷脂翻轉酶活性,影響膜脂質分布。研究發現,ATG-9的特定突變體可挽救自噬缺陷,促進溶酶體修復。實驗表明,減少磷脂酰乙醇胺合成或減弱ATG-9的磷脂翻轉酶活性,可改變溶酶體膜磷脂分布,影響膜曲率,促進溶酶體生成和修復。該研究為探索溶酶體功能障礙相關疾病的發病機制及潛在藥物靶點提供了新思路。
09.靶點:RNF213
應用:煙霧病、多發性硬化癥等
來源:Shigella effector IpaH1.4 subverts host E3 ligase RNF213 to evade antibacterial immunity.Nat Commun,2025 Apr 01

圖源:10.1038/s41467-025-58432-y
中國科學院上海有機化學研究所潘李鋒團隊與合作者在《Nature Communications》發表研究,揭示福氏志賀氏菌E3效應蛋白IpaH1.4通過劫持宿主免疫關鍵因子RNF213,促進細菌入侵和增殖的機制。研究發現IpaH1.4的LRR結構域與RNF213的RING結構域特異性相互作用,介導RNF213的K48型泛素化修飾及降解,抑制宿主抗細菌免疫反應。該研究不僅闡明了IpaH1.4拮抗宿主免疫的新策略,還為抗福氏志賀氏菌感染藥物研發提供了新靶標。
推薦產品
| 靶點 | 重組蛋白 | 貨號 |
| ATG9A | Recombinant Human Autophagy-related protein 9A (ATG9A), partial | CSB-MP773782HU |
| COL5A1 | Recombinant Human Collagen alpha-1 (V) chain (COL5A1), partial | CSB-MP005748HU |
| DNM1 | Recombinant Human Dynamin-1 (DNM1), partial | CSB-EP007062HU |
| FGF1 | Recombinant Human Fibroblast growth factor 1 (FGF1) | CSB-EP008615HU |
| GPR4 | Recombinant Human G-protein coupled receptor 4 (GPR4), partial | CSB-MP009813HU1 |
| GPR65 | Recombinant Human Psychosine receptor (GPR65) | CSB-CF810304HU |
| HINT1 | Recombinant Rabbit Histidine triad nucleotide-binding protein 1 (HINT1) | CSB-MP301425RB |
| KIF18A | Recombinant Human Kinesin-like protein KIF18A (KIF18A), partial | CSB-MP847753HU |
| RNF213 | Recombinant Human E3 ubiquitin-protein ligase RNF213 (RNF213), partial | CSB-MP717453HU |
| HAVCR2 | Recombinant Human Hepatitis A virus cellular receptor 2 (HAVCR2), partial | CSB-MP010145HU1 |
參考文獻
[1]Immunecheckpoint TIM-3 regulates microglia and Alzheimer's disease.Nature,2025 Apr 09
[2]Structural basis of stepwise proton sensing-mediated GPCR activation.Cell Res,2025 Apr 11
[3]Targeting chromosomally unstable tumors with a selective KIF18A inhibitor.Nat Commun,2025 Jan 02
[4]Colonic Epithelial-derived FGF1 Drives Intestinal Stem Cell Commitment toward Goblet Cells to Suppress Inflammatory Bowel Disease.Nat Commun,2025 Apr 05
[5]Dynamin 1-mediated endocytic recycling of glycosylated N-cadherin sustains the plastic mesenchymal state to promote ovarian cancer metastasis.Protein Cell,2025 Apr 10
[6]Collagen V regulates renal function after kidney injury and can be pharmacologically targeted to enhance kidney repair in mice.Sci Transl Med,2025 Apr 09
[7]Targeting HINT1 to improve synaptic plasticity: toward loganin as a new antidepressant strategy.Mol Psychiatry.2025 Mar 25
[8]The autophagy protein ATG-9 regulates lysosome function and integrity.J Cell Biol,2025 Jun 02
[9]Shigella effector IpaH1.4 subverts host E3 ligase RNF213 to evade antibacterial immunity.Nat Commun,2025 Apr 01






