【第49期】前沿靶點速遞:每周醫學研究精選
日期:2025-07-29 14:15:20

01.靶點 LAG3
應用:腫瘤免疫治療?
來源:Proximity between LAG-3 and the T cell receptor guides suppression of T cell activation and autoimmunity.Cell,2025 Jul 24

圖源:10.1016/j.cell.2025.06.004[1]
《Cell》雜志發表了一項關于T細胞抑制新機制的研究,揭示了LAG-3與TCR之間的相互作用及其在自身免疫疾病中的重要作用。研究發現,LAG-3通過與MHC-II結合及與TCR的空間接近性,破壞CD3ε/Lck復合體,抑制T細胞激活。基于此,研究人員開發了LAG-3/TCR雙特異性抗體(BiTS),通過強制LAG-3與TCR接近,顯著增強了對T細胞的抑制作用。在小鼠模型中,BiTS顯著降低了糖尿病和肝炎的發病率,減少了炎癥細胞浸潤和促炎因子水平。該研究不僅闡明了LAG-3的抑制機制,還為自身免疫疾病的治療提供了新的策略,有望選擇性靶向致病性T細胞,同時保留有益T細胞功能。
02.靶點 APOE4
應用:阿爾茨海默病治療
來源:APOE4 impacts cortical neurodevelopment and alters network formation in human brain organoids.Stem Cell Reports,2025 Jul 08

圖源:10.1016/j.stemcr.2025.102537[2]
《Stem Cell Reports》刊登了一項研究,揭示阿爾茨海默?。ˋD)風險基因APOE4在大腦發育早期的影響。研究利用人類誘導多能干細胞(iPSC)衍生的腦類器官,發現APOE4在皮質類器官中減少了興奮性神經元數量,同時增加了膠質細胞和外層放射狀膠質細胞的增殖,還導致發育后期細胞死亡增加。在神經節隆起類器官中,APOE4則加速了GABA能神經元的成熟,重塑了抑制性神經網絡。此外,APOE4還破壞了神經網絡的氯離子穩態和GABA能信號傳導,導致神經元網絡過度興奮。這些發現表明APOE4通過重塑神經發生與膠質發生的平衡以及干擾GABA能信號傳導,在大腦發育早期埋下AD隱患,為早期預防和干預提供了新靶點。
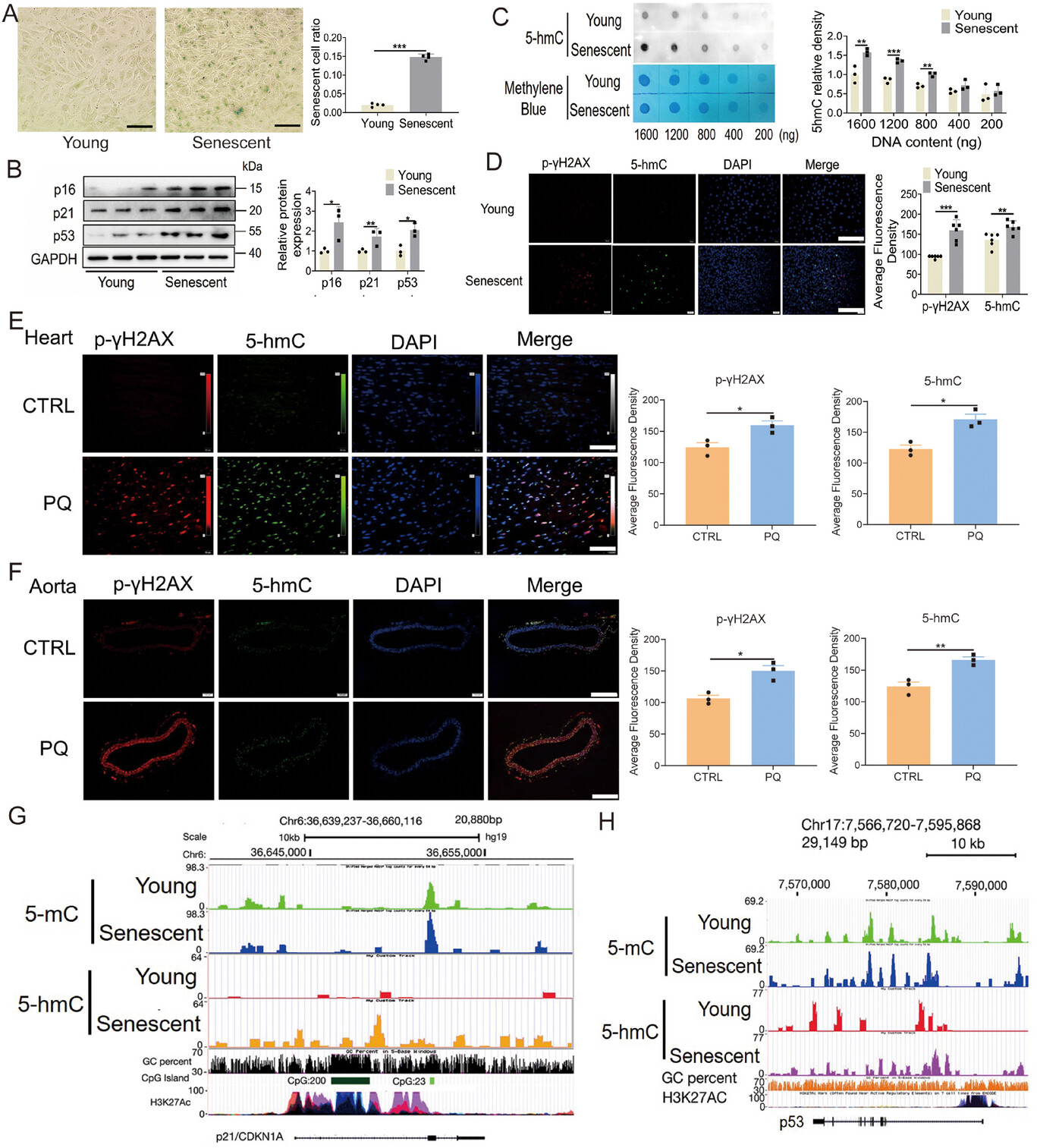
03.靶點 TET3
應用:心血管衰老相關疾病治療
來源:Tet Methylcytosine Dioxygenase 3 Promotes Cardiovascular Senescence by DNA 5-Hydroxymethylcytosine-Mediated Sp1 Transcription Factor Expression.MedComm (2020),2025 Jul
圖源:10.1002/mco2.70261[3]
《MedComm》雜志發表了一項由上海中醫藥大學附屬龍華醫院季光/黨延啟課題組和許錦文課題組合作的研究,揭示了TET3在心血管衰老中的重要作用。研究發現,TET3通過DNA 5-羥甲基胞嘧啶(5-hmC)修飾上調Sp1轉錄因子的表達,進而增強p53的表達,推動心血管衰老。實驗采用復制性衰老和氧化應激誘導的衰老內皮細胞模型以及TET3基因敲除小鼠模型,發現TET3的過表達促進內皮細胞衰老,而其敲除則延緩衰老。這一發現為延緩心血管衰老提供了新的干預靶點,并為開發相關治療策略奠定了理論基礎。
04.靶點 PIEZO1
應用:抗真菌感染治療
來源:Piezo1 senses hyphae and initiates host defense against pathogenic fungi.Cell Rep,2025 Jun 24

圖源:10.1016/j.celrep.2025.115839[4]
《Cell Reports》雜志發表了一項由廈門大學陳蘭芬教授團隊完成的研究,揭示了機械力感應受體Piezo1在宿主抗真菌感染中的重要作用。研究發現,Piezo1能夠特異性感知高硬度的菌絲型白色念珠菌,激活Hippo信號通路,增強NLRP3炎癥小體的組裝和促炎反應,從而實現抗真菌感染。實驗表明,Piezo1缺陷小鼠更易發生系統性念珠菌感染,且死亡率更高。此外,研究還發現Piezo1通過鈣離子內流調控C/EBPβ的表達,進而上調CLR相關受體基因,并通過Hippo通路促進NLRP3炎癥小體的活化。這一發現為理解宿主免疫防御機制提供了新視角,并為抗真菌感染治療提供了潛在靶點。05.靶點 USP8
應用:治療MDA5相關自身免疫疾病
來源:USP8-Governed MDA5 Homeostasis Promotes Innate Immunity and Autoimmunity.Adv Sci (Weinh),2025 Jun 17
圖源:10.1002/advs.202503865[5]
《Advanced Science》雜志發表了一項由電子科技大學附屬四川省人民醫院張佩景教授團隊完成的研究,揭示了去泛素化酶USP8通過調控MDA5穩態參與先天免疫和自身免疫的機制。研究發現,USP8缺失導致MDA5蛋白水平顯著降低,I型干擾素反應受損,使小鼠對病毒感染的易感性增加。病毒感染可誘導AKT磷酸化USP8,激活其去泛素化酶活性,穩定MDA5蛋白,增強抗病毒應答。此外,USP8還能夠穩定多種MDA5突變體,抑制USP8或AKT可顯著降解突變的MDA5蛋白,阻斷異常I型干擾素信號。在自身免疫疾病模型中,USP8抑制劑顯著降低了炎癥因子水平,改善了疾病癥狀,為治療MDA5相關自身免疫疾病提供了潛在靶點。
06.靶點 DRAM1
應用:腫瘤免疫治療
來源:DRAM1 promotes the stability of lysosomal VAMP8 to enhance autolysosome formation and facilitates the extravasation.Nat Commun,2025 Jul 01

圖源:10.1038/s41467-025-60887-y[6]
《Nature Communications》發表了一項由湖北工業大學唐景峰/周策凡團隊與華中科技大學宋質銀團隊合作完成的研究,揭示了DRAM1通過調控自噬溶酶體形成促進肝癌細胞血管外滲的機制。研究發現,DRAM1能夠改變VAMP8的蛋白穩定性,促進自噬溶酶體的降解。DRAM1通過競爭性結合抑制VAMP8的泛素化修飾,維持溶酶體VAMP8的穩定性。在小鼠和斑馬魚模型中,DRAM1顯著促進了腫瘤細胞的血管外滲和轉移。該研究不僅闡明了DRAM1-VAMP8調控自噬溶酶體形成的新機制,還為抑制腫瘤轉移提供了潛在的治療靶點。
07.靶點 VGLUT2/SLC17A6
應用:神經免疫疾病的診斷和治療
來源:Anti-VGLUT2 autoantibodies in neurological diseases.Brain Behav Immun,2025 Jun 08

圖源:10.1016/j.bbi.2025.06.014[7]
《Brain, Behavior, and Immunity》雜志發表了一項研究,揭示囊泡型谷氨酸轉運蛋白2(VGLUT2)作為神經系統自身免疫疾病的新標志物。研究收集了314名患者的血清樣本,發現VGLUT2是部分患者自身抗體的靶抗原,主要表現為腦炎、癡呆/認知障礙和多發性神經病變?;颊叱0橛刑悄虿 ⑿难芗膊〉群喜Y。免疫治療對部分患者有益,尤其是急性或亞急性發作的患者。研究還發現,VGLUT2抗體識別的抗原表位位于VGLUT2的胞質C末端。這一發現為神經免疫疾病的診斷和治療提供了新的靶點。
08.靶點 PPP2R1A
應用:卵巢透明細胞癌的治療
來源:PPP2R1A mutations portend improved survival after canceer immunotherapy.Nature,2025 Jul 02

圖源:10.1038/s41586-025-09203-8[8]
《Nature》雜志發表了一項由德克薩斯大學MD安德森癌癥中心科學家團隊完成的研究,揭示了PPP2R1A突變可顯著延長卵巢透明細胞癌(OCCC)患者的總生存期和無進展生存期。在一項II期試驗中,具有PPP2R1A突變的OCCC患者在接受免疫檢查點抑制劑聯合治療后,中位總生存期超過5年(66.9個月),而無突變患者僅為9.2個月。進一步研究發現,PPP2R1A突變與多種癌癥患者的免疫治療預后改善相關。腫瘤活檢分析顯示,PPP2R1A突變腫瘤在接受免疫治療后,IFNγ信號傳導增強,腫瘤周圍的CD45ROCD8 T細胞免疫浸潤和擴增也增強。這些結果表明,靶向PPP2R1A可能是改善免疫治療效果的有效策略。
09.靶點 STYK1
應用:胰腺癌的靶向治療
來源:Serine/threonine/tyrosine kinase 1 drives pancreatic carcinogenesis via GSK3β sequestration-mediated Wnt/β-catenin pathway hyperactivation.Signal Transduct Target Ther,2025 Jun 30

圖源:10.1038/s41392-025-02292-x[9]
《Signal Transduction and Targeted Therapy》雜志發表了一項由湖北工業大學唐景峰、周策凡團隊完成的研究,揭示了STYK1通過調控Wnt/β-catenin信號通路促進胰腺癌發生的新機制。研究發現,STYK1能夠結合β-catenin和GSK3β,破壞其降解復合體的組裝,并介導GSK3β向多泡體的轉運,導致其失活,從而激活Wnt/β-catenin信號通路。STYK1中保守的酪氨酸分選基序和雙亮氨酸分選基序通過Clathrin/AP2依賴的內吞作用介導了GSK3β的隔離?;诖藱C制,團隊設計了靶向STYK1的短肽藥物前體,在動物模型中顯著抑制了胰腺癌的發生,延長了生存期,且未引發明顯毒副作用。這一發現為胰腺癌的靶向治療提供了新的策略。
10.靶點 HSF1
應用:原發性震顫(ET)遺傳機制的研究
來源:Intronic VNTRs downregulate expression of HSF1 and confer genetic risk of essential tremor.Brain,2025 Jun 23

圖源:10.1093/brain/awaf241[10]
《Brain》雜志發表了一項由北京大學第一醫院鄧健文、王朝霞團隊,首都醫科大學附屬北京友誼醫院畢鴻雁團隊,以及南昌大學第一附屬醫院洪道俊團隊合作完成的研究,揭示了HSF1基因內含子區可變數目串聯重復序列(VNTR)擴增導致原發性震顫(ET)的遺傳機制。研究分析了165個中國ET家系隊列,發現HSF1基因第10內含子中的VNTR擴增在ET患者中顯著富集,且重復長度與疾病嚴重程度呈正相關。機制研究表明,VNTR擴增導致HSF1基因表達下調,進而影響GABAergic通路相關基因表達。果蠅模型和患者來源的iPSCs研究進一步證實了HSF1功能缺失與ET發病的關聯。這一發現為ET的遺傳病因學提供了新見解,并為精準診斷和治療提供了潛在靶點。
推薦產品
| 靶點 | 重組蛋白 | 貨號 |
| APOE | Recombinant Macaca fascicularis Apolipoprotein E (APOE) | CSB-EP001936MOV |
| DRAM1 | Recombinant Human DNA damage-regulated autophagy modulator protein 1 (DRAM1), partial | CSB-MP836675HU1 |
| HSF1 | Recombinant Human Heat shock factor protein 1 (HSF1) | CSB-YP010791HU |
| LAG3 | Recombinant Human Lymphocyte activation gene 3 protein (LAG3), partial | CSB-EP012719HU1 |
| PIEZO1 | Recombinant Human Piezo-type mechanosensitive ion channel component 1 (PIEZO1), partial | CSB-EP852881HU |
| PPP2R1A | Recombinant Human Serine/threonine-protein phosphatase 2A 65 kDa regulatory subunit A alpha isoform (PPP2R1A) | CSB-EP018562HUa0 |
| SLC17A6 | Recombinant Rat Vesicular glutamate transporter 2 (Slc17a6), partial | CSB-EP867480RA |
| STYK1 | Recombinant Human Tyrosine-protein kinase STYK1 (STYK1), partial | CSB-MP753734HU1 |
| TET3 | Recombinant Human Methylcytosine dioxygenase TET3 (TET3), partial | CSB-MP023398HU |
| USP8 | Recombinant Human Ubiquitin carboxyl-terminal hydrolase 8 (USP8), partial | CSB-MP025752HU |
參考文獻
[1]Proximity between LAG-3 and the T cell receptor guides suppression of T cell activation and autoimmunity.Cell,2025 Jul 24
[2]APOE4 impacts cortical neurodevelopment and alters network formation in human brain organoids.Stem Cell Reports,2025 Jul 08
[3]Tet Methylcytosine Dioxygenase 3 Promotes Cardiovascular Senescence by DNA 5-Hydroxymethylcytosine-Mediated Sp1 Transcription Factor Expression.MedComm (2020),2025 Jul
[4]Piezo1 senses hyphae and initiates host defense against pathogenic fungi.Cell Rep,2025 Jun 24
[5]USP8-Governed MDA5 Homeostasis Promotes Innate Immunity and Autoimmunity.Adv Sci (Weinh),2025 Jun 17
[6]DRAM1 promotes the stability of lysosomal VAMP8 to enhance autolysosome formation and facilitates the extravasation.Nat Commun,2025 Jul 01
[7]Anti-VGLUT2 autoantibodies in neurological diseases.Brain Behav Immun,2025 Jun 08
[8]PPP2R1A mutations portend improved survival after canceer immunotherapy.Nature,2025 Jul 02
[9]Serine/threonine/tyrosine kinase 1 drives pancreatic carcinogenesis via GSK3β sequestration-mediated Wnt/β-catenin pathway hyperactivation.Signal Transduct Target Ther,2025 Jun 30
[10]Intronic VNTRs downregulate expression of HSF1 and confer genetic risk of essential tremor.Brain,2025 Jun 23
*免責聲明:華美生物內容團隊僅是分享和解讀公開研究論文及其發現,本文僅作信息交流,文中觀點不代表華美生物立場,請理解。






