【第65期】前沿靶點速遞:每周醫學研究精選
日期:2025-11-25 15:05:16
01、靶點:GPRC5D
應用:多發性骨髓瘤的治療
來源:Fully Human anti-GPRC5D CAR T-Cell Therapy RD118 Induces Durable Remissions in Relapsed/Refractory Multiple Myeloma.Blood,2025 Oct 21
馴鹿生物全人源GPRC5D CAR-T產品RD118治療復發/難治多發性骨髓瘤的Ⅰ期臨床結果發表于《Blood》:18例既往5線治療失敗患者(含38.9%曾接受BCMA CAR-T)接受RD118后ORR 94.4%,CR/sCR 72.2%,中位PFS 18.2個月;既往BCMA CAR-T者ORR仍85.7%。CRS 88.9%多為1-2級,僅1例≥3級CRS、1例3級ICANS,無死亡。RD118安全有效,為BCMA耐藥患者提供新靶點選擇。
02、靶點:FER
應用:HPV陰性頭頸鱗癌的治療
來源:FER Kinase governs Invasive Growth of Head and Neck Squamous Cell Carcinoma through dynamic control of Growth Factor Receptor activity.Neoplasia,2025 Dec
03、靶點:EZHIP
應用:治療胚胎發育障礙
來源:EZHIP restricts noncanonical PRC2 binding and regulates H3K27me3 intergenerational inheritance and reprogramming.Cell Stem Cell,2025 Nov 06
04、靶點:cGAS
應用:治療衰老及相關疾病
來源:A cGAS-mediated mechanism in naked mole-rats po-
tentiates DNA repair and delays aging.A cGAS-mediated mechanism in naked mole-rats po-tentiates DNA repair and delays aging,2025 Oct 09
05、靶點:HRH4
應用:難治性高血壓的治療
來源:Targeting histamine H4 receptor in the rostral ventromedial medulla to relieve hypertension.Adv Sci (Weinh),2025 Sep 29
06、靶點:LGALS4
應用:研究腫瘤免疫逃逸機制
來源:Galectin-4 drives anti-PD-L1/BVZ resistance by regulating metabolic adaptation and tumor-associated neutrophils in hepatocellular carcinoma.Gut,2025 Oct 07
07、靶點:FUBP1
應用:RNA修飾研究
來源:Nuclear 2’-O-methylation regulates RNA splicing through its binding protein FUBP1.Sci Adv,2025 Oct 17
推薦產品
參考文獻
[1]Fully Human anti-GPRC5D CAR T-Cell Therapy RD118 Induces Durable Remissions in Relapsed/Refractory Multiple Myeloma.Blood,2025 Oct 21
[2]FER Kinase governs Invasive Growth of Head and Neck Squamous Cell Carcinoma through dynamic control of Growth Factor Receptor activity.Neoplasia,2025 Dec
[3]EZHIP restricts noncanonical PRC2 binding and regulates H3K27me3 intergenerational inheritance and reprogramming.Cell Stem Cell,2025 Nov 06
[4]A cGAS-mediated mechanism in naked mole-rats po-
tentiates DNA repair and delays aging.A cGAS-mediated mechanism in naked mole-rats po-tentiates DNA repair and delays aging,2025 Oct 09
[5]Targeting histamine H4 receptor in the rostral ventromedial medulla to relieve hypertension.Adv Sci (Weinh),2025 Sep 29
[6]Galectin-4 drives anti-PD-L1/BVZ resistance by regulating metabolic adaptation and tumor-associated neutrophils in hepatocellular carcinoma.Gut,2025 Oct 07
[7]Nuclear 2’-O-methylation regulates RNA splicing through its binding protein FUBP1.Sci Adv,2025 Oct 17
*免責聲明:華美生物內容團隊僅是分享和解讀公開研究論文及其發現,本文僅作信息交流,文中觀點不代表華美生物立場,請理解。
應用:多發性骨髓瘤的治療
來源:Fully Human anti-GPRC5D CAR T-Cell Therapy RD118 Induces Durable Remissions in Relapsed/Refractory Multiple Myeloma.Blood,2025 Oct 21
圖源:10.1182/blood.2025030559[1]
馴鹿生物全人源GPRC5D CAR-T產品RD118治療復發/難治多發性骨髓瘤的Ⅰ期臨床結果發表于《Blood》:18例既往5線治療失敗患者(含38.9%曾接受BCMA CAR-T)接受RD118后ORR 94.4%,CR/sCR 72.2%,中位PFS 18.2個月;既往BCMA CAR-T者ORR仍85.7%。CRS 88.9%多為1-2級,僅1例≥3級CRS、1例3級ICANS,無死亡。RD118安全有效,為BCMA耐藥患者提供新靶點選擇。
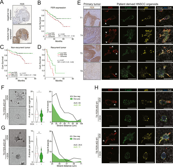
02、靶點:FER
應用:HPV陰性頭頸鱗癌的治療
來源:FER Kinase governs Invasive Growth of Head and Neck Squamous Cell Carcinoma through dynamic control of Growth Factor Receptor activity.Neoplasia,2025 Dec
圖源:10.1016/j.neo.2025.101241[2]
標新生物攜手荷蘭烏得勒支大學在《Neoplasia》報道,非受體激酶FER在HPV陰性頭頸鱗癌高表達,與淋巴結轉移及不良預后相關;其通過同步調控EGFR/MET膜磷酸化及內吞持續信號,維持“癌基因成癮”并介導單靶耐藥。團隊設計的首創FER-PROTAC降解劑在類器官與PDX模型中高效耗竭FER,阻斷MAPK通路,顯著抑制侵襲和腫瘤生長,為克服EGFR/MET抑制劑耐受提供臨床前新方案,并再證GlueTacs®平臺價值。03、靶點:EZHIP
應用:治療胚胎發育障礙
來源:EZHIP restricts noncanonical PRC2 binding and regulates H3K27me3 intergenerational inheritance and reprogramming.Cell Stem Cell,2025 Nov 06
圖源:10.1016/j.stem.2025.09.009[3]
清華頡偉組Cell Stem Cell報道,卵母細胞累積的Ezhip mRNA在受精后兩日翻譯爆發,產生內源PRC2抑制蛋白EZHIP;其結合非經典H3K27me3域,限制PRC2催化擴散,保障全局擦除與母源印記選擇性保留。缺失EZHIP致H3K27me3過早重建、非經典印記丟失、X失活失調及胚胎致死,提出“過猶不及”為代間表觀記憶原則。04、靶點:cGAS
應用:治療衰老及相關疾病
來源:A cGAS-mediated mechanism in naked mole-rats po-
tentiates DNA repair and delays aging.A cGAS-mediated mechanism in naked mole-rats po-tentiates DNA repair and delays aging,2025 Oct 09
圖源:10.1126/science.adp5056[4]
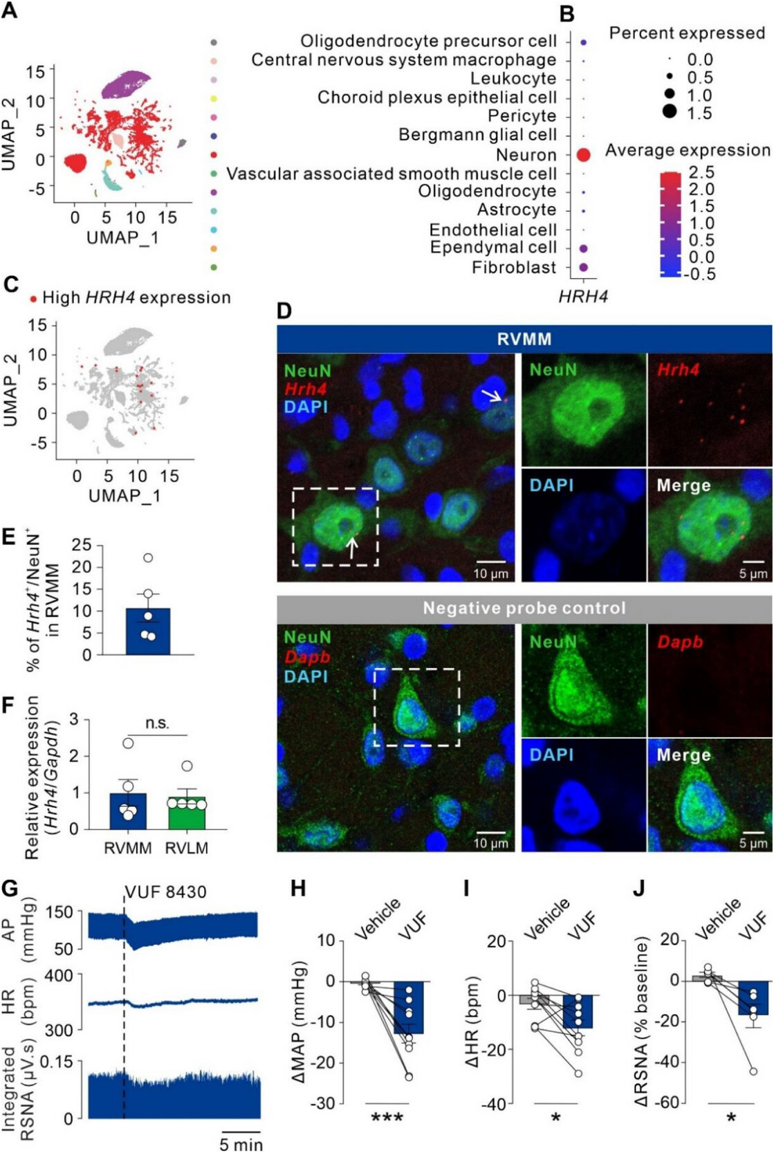
同濟團隊《Science》揭示,裸鼴鼠cGAS因S463等4個氨基酸變異,DNA損傷后泛素化減弱,不被P97拖離染色質,持續招募FANCI-RAD50加速同源重組修復,抑制基因組不穩定與細胞衰老;過表達該cGAS使果蠅壽命延長、老年小鼠毛發轉黑、炎癥下降,為通過靶向cGAS-泛素化軸增強DNA修復、延緩人類衰老及相關疾病提供新策略。05、靶點:HRH4
應用:難治性高血壓的治療
來源:Targeting histamine H4 receptor in the rostral ventromedial medulla to relieve hypertension.Adv Sci (Weinh),2025 Sep 29
圖源:10.1002/advs.202508176[5]
南大朱景寧團隊首次證實中樞組胺H4受體(H4R)在交感心血管中樞RVMM表達并發揮降壓功能:下丘腦組胺能神經元投射至RVMM,經H4R-TRPV1通路興奮GABA能交感節前神經元,降低交感輸出與血壓。鼻腔長期激動H4R顯著改善SHR及應激性高血壓,為難治性高血壓提供全新中樞干預靶標。06、靶點:LGALS4
應用:研究腫瘤免疫逃逸機制
來源:Galectin-4 drives anti-PD-L1/BVZ resistance by regulating metabolic adaptation and tumor-associated neutrophils in hepatocellular carcinoma.Gut,2025 Oct 07

圖源:10.1136/gutjnl-2025-336374[6]
中山醫院李輝/葉青海/孫惠川團隊發表于Gut的研究發現,Galectin-4通過穩定LDHA增強糖酵解,并激活HIF-1α/CXCL6軸招募PD-L1?中性粒細胞、排斥CD8? T細胞,驅動肝癌“T+A”耐藥;血清高Galectin-4預示療效差。虛擬篩選出的天然產物ECH可靶向阻斷Galectin-4-LDHA互作,協同“T+A”顯著抑瘤,為逆轉免疫耐藥提供新策略。07、靶點:FUBP1
應用:RNA修飾研究
來源:Nuclear 2’-O-methylation regulates RNA splicing through its binding protein FUBP1.Sci Adv,2025 Oct 17
圖源:10.1126/sciadv.ady3894[7]
何川團隊Sci Adv首次鑒定FUBP1為核內2′-O-甲基化(Nm)結合蛋白:Nm簇狀分布于pre-mRNA內含子剪接位點,招募FUBP1調控可變剪接;敲低Nm或FUBP1均改變外顯子選擇,揭示Nm通過FUB1參與轉錄后調控新機制,為RNA修飾研究開辟新方向。推薦產品
| 靶點 | 重組蛋白 | 貨號 |
| cGAS | Recombinant Human Cyclic GMP-AMP synthase (CGAS), partial | CSB-EP822726HU |
| EZHIP | Recombinant Human Uncharacterized protein CXorf67 (CXorf67) | CSB-MP768227HU |
| FER | Recombinant Human Tyrosine-protein kinase Fer (FER), partial | CSB-EP008588HU |
| FUBP1 | Recombinant Human Far upstream element-binding protein 1 (FUBP1) | CSB-MP846584HU |
| GPRC5D | Recombinant Human G-protein coupled receptor family C group 5 member D (GPRC5D)-VLPs (Active) | CSB-MP882153HU |
| HRH4 | Recombinant Human Histamine H4 receptor (HRH4), partial | CSB-EP887972HU1a0 |
| LGALS4 | Recombinant Rat Galectin-4 (Lgals4) | CSB-EP012889RA |
參考文獻
[1]Fully Human anti-GPRC5D CAR T-Cell Therapy RD118 Induces Durable Remissions in Relapsed/Refractory Multiple Myeloma.Blood,2025 Oct 21
[2]FER Kinase governs Invasive Growth of Head and Neck Squamous Cell Carcinoma through dynamic control of Growth Factor Receptor activity.Neoplasia,2025 Dec
[3]EZHIP restricts noncanonical PRC2 binding and regulates H3K27me3 intergenerational inheritance and reprogramming.Cell Stem Cell,2025 Nov 06
[4]A cGAS-mediated mechanism in naked mole-rats po-
tentiates DNA repair and delays aging.A cGAS-mediated mechanism in naked mole-rats po-tentiates DNA repair and delays aging,2025 Oct 09
[5]Targeting histamine H4 receptor in the rostral ventromedial medulla to relieve hypertension.Adv Sci (Weinh),2025 Sep 29
[6]Galectin-4 drives anti-PD-L1/BVZ resistance by regulating metabolic adaptation and tumor-associated neutrophils in hepatocellular carcinoma.Gut,2025 Oct 07
[7]Nuclear 2’-O-methylation regulates RNA splicing through its binding protein FUBP1.Sci Adv,2025 Oct 17
*免責聲明:華美生物內容團隊僅是分享和解讀公開研究論文及其發現,本文僅作信息交流,文中觀點不代表華美生物立場,請理解。




