【第75期】前沿靶點速遞:每周醫學研究精選
日期:2026-02-09 14:34:55
01、靶點:DKK2
應用:缺血性卒中的治療
來源:Dickkopf-related protein 2 impairs neurovascular Wnt signalling and worsens stroke outcome dickkopf.Eur Heart J,2025 Dec 26
02、靶點:YTHDC1
應用:衰老相關疾病的潛在治療靶點
來源:YTHDC1 Orchestrates Telomerase Assembly via Scaffold-Mediated TERT-TERC Interaction.Aging Cell,2026 Jan
03、靶點:SNAP25
應用:腫瘤的潛在治療靶點
來源:Hexosamine biosynthetic pathway regulates exosome secretion by promoting O-GlcNAcylation of SNAP25.hLife,2025 Dec
04、靶點:YTHDF1
應用:結直腸癌的潛在治療靶點
來源:YTHDF1 targets the chemotherapy response by suppressing NOTCH1-induced stemness in colorectal cancer.Signal Transduct Target Ther,2025 Dec 22
香港中文大學于君團隊于STTT報道,m6A閱讀器YTHDF1在結直腸癌中顯著高表達,通過識別m6A修飾的NOTCH1 mRNA并加速其翻譯,激活NOTCH信號,維持癌癥干細胞自我更新,增強對奧沙利鉑和5-FU的耐藥;構建Lgr5特異敲入/敲除小鼠證實YTHDF1促進ApcMin/+及AOM/DSS模型腫瘤發生。采用VNP包裹siYTHDF1或天然抑制劑丹酚酸C靶向沉默YTHDF1,可在體內外抑制腫瘤生長并恢復化療敏感性,表明阻斷YTHDF1–NOTCH1軸是克服CRC干細胞耐藥、提升療效的可行策略。
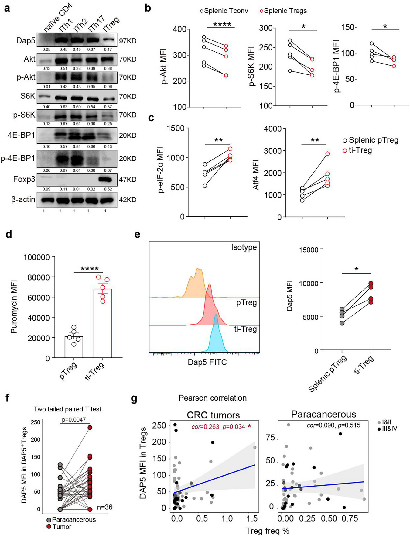
05、靶點:DAP5
應用:腫瘤的潛在治療靶點
來源:Targeting DAP5 disrupts alternate mode of translational initiation in Tregs and potentiates antitumor immunity.Adv Sci (Weinh),2025 Dec 28
圖源:10.1002/advs.202520625[5]
上海交通大學王俊與黃陳團隊在Adv Sci發現,腫瘤浸潤Treg(ti-Treg)在微環境應激下通過高表達DAP5/eIF4G2激活替代翻譯:DAP5發生液-液相分離形成翻譯凝聚體,選擇性驅動CD25、MCL-1等關鍵分子翻譯,維持細胞存活與免疫抑制功能。Treg特異性Dap5半量缺失即可在不引發自身免疫的前提下破壞該適應性機制,顯著削弱ti-Treg穩定性,增強CD8?T細胞浸潤與抗腫瘤活性。研究揭示DAP5介導的替代翻譯是ti-Treg應對營養匱乏的核心生存策略,為精準靶向腫瘤免疫抑制提供新靶點。
06、靶點:GPRC5A
應用:肺纖維化的潛在治療靶點
來源:Mitochondrial components secretion in extracellular vesicles promotes alveolar epithelial mitochondrial quality control.Nat Commun,2025 Dec 05
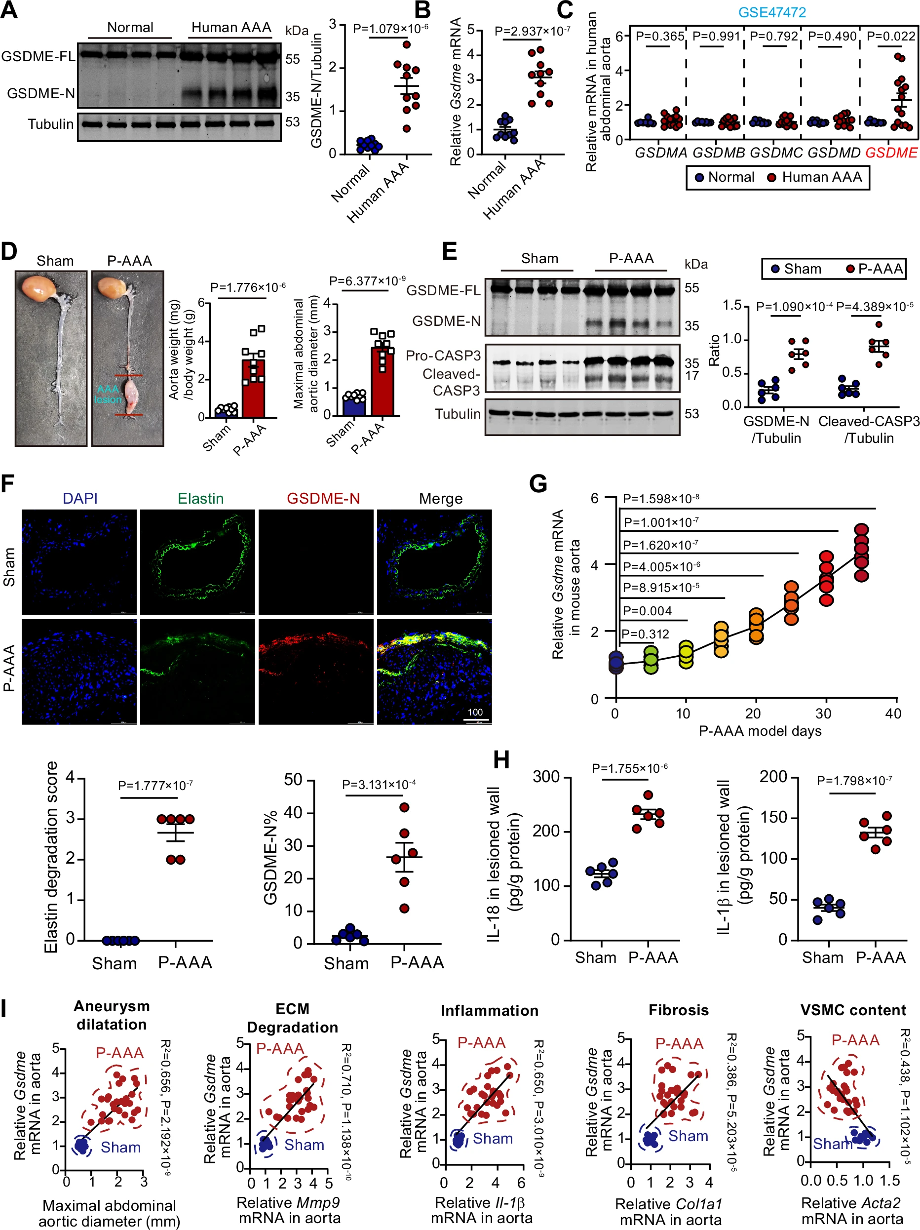
07、靶點:GSDME
應用:腹主動脈瘤(AAA)的潛在治療靶點
來源:GSDME-dependent pyroptosis drives abdominal aortic aneurysm via promoting vascular senescence.Nat Commun,2025 Dec 17
08、靶點:CD133
應用:代謝相關脂肪性肝病相關肝癌的潛在治療靶點
來源:Targeting cancer stem cells enhances multikinase inhibitor therapy in metabolic dysfunction-associated steatotic liver disease-related hepatocellular carcinoma.Gut,2025 Dec 25
09、靶點: PSAT1
應用:腫瘤的潛在治療靶點
來源:A PSAT1 buff of YBX1 transcriptionally sustains HLA-E-mediated evasion of NK immunity.Proc Natl Acad Sci U S A,2025 Dec 30
推薦產品
參考文獻
[1]Dickkopf-related protein 2 impairs neurovascular Wnt signalling and worsens stroke outcome dickkopf.Eur Heart J,2025 Dec 26
[2]YTHDC1 Orchestrates Telomerase Assembly via Scaffold-Mediated TERT-TERC Interaction.Aging Cell,2026 Jan
[3]Hexosamine biosynthetic pathway regulates exosome secretion by promoting O-GlcNAcylation of SNAP25.hLife,2025 Dec
[4]YTHDF1 targets the chemotherapy response by suppressing NOTCH1-induced stemness in colorectal cancer.Signal Transduct Target Ther,2025 Dec 22
[5]Targeting DAP5 disrupts alternate mode of translational initiation in Tregs and potentiates antitumor immunity.Adv Sci (Weinh),2025 Dec 28
[6]Mitochondrial components secretion in extracellular vesicles promotes alveolar epithelial mitochondrial quality control.Nat Commun,2025 Dec 05
[7]GSDME-dependent pyroptosis drives abdominal aortic aneurysm via promoting vascular senescence.Nat Commun,2025 Dec 17
[8]Targeting cancer stem cells enhances multikinase inhibitor therapy in metabolic dysfunction-associated steatotic liver disease-related hepatocellular carcinoma.Gut,2025 Dec 25
[9]A PSAT1 buff of YBX1 transcriptionally sustains HLA-E-mediated evasion of NK immunity.Proc Natl Acad Sci U S A,2025 Dec 30
*免責聲明:華美生物內容團隊僅是分享和解讀公開研究論文及其發現,本文僅作信息交流,文中觀點不代表華美生物立場,請理解。
應用:缺血性卒中的治療
來源:Dickkopf-related protein 2 impairs neurovascular Wnt signalling and worsens stroke outcome dickkopf.Eur Heart J,2025 Dec 26
圖源:10.1093/eurheartj/ehaf959[1]
吉林大學暢君雷團隊聯合多家單位在European Heart Journal發表研究,首次揭示分泌蛋白DKK2是缺血性卒中關鍵致病因子:缺血誘導神經元轉錄因子RXRα上調,驅動DKK2表達,其通過自分泌抑制神經元Wnt生存信號致凋亡,旁分泌抑制內皮Wnt通路破壞血腦屏障,加劇水腫與出血。小鼠模型中,基因敲除或中和抗體阻斷DKK2可顯著減少梗死體積、改善神經功能與認知;臨床隊列顯示取栓后72小時血清DKK2水平高者梗死更大、預后更差。DKK2兼具可靶向、高擴散及血清可測優勢,為延長再灌注時間窗、減少并發癥提供新治療靶點與預后標志物。02、靶點:YTHDC1
應用:衰老相關疾病的潛在治療靶點
來源:YTHDC1 Orchestrates Telomerase Assembly via Scaffold-Mediated TERT-TERC Interaction.Aging Cell,2026 Jan
圖源:10.1111/acel.70332[2]
唐顥/顧小萍團隊在Aging Cell報道,肺泡上皮細胞TERC RNA的A111/A435位被METTL3加上m6A后,由“閱讀器”YTHDC1同時結合m6A-TERC與TERT,形成“分子腳手架”高效組裝端粒酶,維持端粒長度和細胞增殖;敲低YTHDC1或去除m6A均削弱端粒酶活性,導致端粒縮短、S期阻滯及衰老表型,而野生型YTHDC1可逆轉損傷,支架缺失突變體無效。該機制首次將RNA表觀修飾與端粒酶組裝直接關聯,為干預端粒相關疾病提供新靶點。03、靶點:SNAP25
應用:腫瘤的潛在治療靶點
來源:Hexosamine biosynthetic pathway regulates exosome secretion by promoting O-GlcNAcylation of SNAP25.hLife,2025 Dec
圖源:https://doi.org/10.1016/j.hlife.2025.11.002hLife[3]
中科院藥物所鐘勁團隊在hLife發文,發現糖代謝旁路己糖胺生物合成通路(HBP)通過提升UDP-GlcNAc供體,增強SNAP25的O-GlcNAc糖基化,從而促進SNARE復合體組裝及多泡體與質膜融合,普遍提高腫瘤細胞及正常細胞的外泌體釋放;抑制HBP或降低O-GlcNAc修飾則使MVB運輸受阻、外泌體分泌減少。該機制首次闡明高糖代謝驅動外泌體高分泌的分子基礎,為靶向HBP-O-GlcNAc-SNAP25軸干預腫瘤微環境與細胞通訊提供新策略。04、靶點:YTHDF1
應用:結直腸癌的潛在治療靶點
來源:YTHDF1 targets the chemotherapy response by suppressing NOTCH1-induced stemness in colorectal cancer.Signal Transduct Target Ther,2025 Dec 22
圖源:10.1038/s41392-025-02507-1[4]
香港中文大學于君團隊于STTT報道,m6A閱讀器YTHDF1在結直腸癌中顯著高表達,通過識別m6A修飾的NOTCH1 mRNA并加速其翻譯,激活NOTCH信號,維持癌癥干細胞自我更新,增強對奧沙利鉑和5-FU的耐藥;構建Lgr5特異敲入/敲除小鼠證實YTHDF1促進ApcMin/+及AOM/DSS模型腫瘤發生。采用VNP包裹siYTHDF1或天然抑制劑丹酚酸C靶向沉默YTHDF1,可在體內外抑制腫瘤生長并恢復化療敏感性,表明阻斷YTHDF1–NOTCH1軸是克服CRC干細胞耐藥、提升療效的可行策略。
05、靶點:DAP5
應用:腫瘤的潛在治療靶點
來源:Targeting DAP5 disrupts alternate mode of translational initiation in Tregs and potentiates antitumor immunity.Adv Sci (Weinh),2025 Dec 28

圖源:10.1002/advs.202520625[5]
06、靶點:GPRC5A
應用:肺纖維化的潛在治療靶點
來源:Mitochondrial components secretion in extracellular vesicles promotes alveolar epithelial mitochondrial quality control.Nat Commun,2025 Dec 05
圖源:10.1038/s41467-025-66901-7[6]
香港中文大學(深圳)尹玉新團隊在Nat Commun發現,AEC2細胞膜受體GPRC5A是線粒體質量“守門人”:應激時DRP1斷裂受損線粒體,片段表面MIRO2與晚期內體膜GPRC5A結合,將線粒體組分導入內體并封裝成EV外排,降低氧化損傷并維持肺泡上皮穩態。肺纖維化患者及小鼠模型中GPRC5A上調缺失均致EV分泌減少、線粒體功能障礙和加重肺損傷,提示靶向GPRC5A-DRP1-MIRO2軸可干預線粒體相關呼吸疾病。07、靶點:GSDME
應用:腹主動脈瘤(AAA)的潛在治療靶點
來源:GSDME-dependent pyroptosis drives abdominal aortic aneurysm via promoting vascular senescence.Nat Commun,2025 Dec 17
圖源:10.1038/s41467-025-66103-1[7]
海軍軍醫大學王培、同濟十院李冬潔/周健團隊在Nat Commun報道,AAA患者及小鼠病變主動脈中GSDME介導的焦亡被特異激活;全身或血管平滑肌細胞(VSMC)特異性缺失GSDME均可抑制AAA進展。多組學聯合單細胞測序顯示,GSDME缺失阻斷p53與衰老通路,阻止VSMC向巨噬細胞樣衰老表型轉化,減少炎癥免疫浸潤并保留收縮型VSMC。達沙替尼+槲皮素清除衰老VSMC進一步緩解瘤樣擴張,提示靶向GSDME-焦亡-衰老軸是干預AAA的潛在藥物策略。08、靶點:CD133
應用:代謝相關脂肪性肝病相關肝癌的潛在治療靶點
來源:Targeting cancer stem cells enhances multikinase inhibitor therapy in metabolic dysfunction-associated steatotic liver disease-related hepatocellular carcinoma.Gut,2025 Dec 25
圖源:10.1136/gutjnl-2025-336527[8]
香港中文大學于君團隊在Gut發表研究,發現CD133?腫瘤干細胞在MASLD相關肝癌(MASLD-HCC)中顯著富集,并通過與MYH9互作穩定活性β-catenin,持續激活Wnt通路維持干性和高致瘤潛能。譜系追蹤證實其驅動腫瘤克隆擴增與異質性。靶向清除CD133?細胞(白喉毒素系統)或納米顆粒遞送siCD133,可顯著增強索拉非尼/侖伐替尼的抑瘤效果,協同誘導MASLD-HCC小鼠模型腫瘤消退。研究確立CD133為可干預的干細胞靶點,為克服多激酶抑制劑耐藥提供臨床可轉化的聯合策略。09、靶點: PSAT1
應用:腫瘤的潛在治療靶點
來源:A PSAT1 buff of YBX1 transcriptionally sustains HLA-E-mediated evasion of NK immunity.Proc Natl Acad Sci U S A,2025 Dec 30
圖源:10.1073/pnas.2505658122[9]
軍事科學院孫強與北京世紀壇醫院黃紅艷團隊PNAS報道,前列腺癌高表達的代謝酶PSAT1通過MARK2介導YBX1磷酸化入核,轉而上調自身及HLA-E,形成PSAT1-YBX1-HLA-E正反饋環;HLA-E與NK細胞NKG2A結合傳遞抑制信號,使腫瘤逃避免疫殺傷。敲除或抑制PSAT1可削弱該軸,顯著增強NK細胞體外殺傷與體內抑瘤效果,且與NK輸注協同。該代謝-免疫逃逸機制亦見于肺癌、膠質瘤,為將“冷”腫瘤轉為“熱”腫瘤提供了可臨床轉化的PSAT1-YBX1-HLA-E聯合靶點。推薦產品
| 靶點 | 重組蛋白 | 貨號 |
| DKK2 | Recombinant Human Dickkopf-related protein 2 (DKK2) | CSB-EP866207HU |
| EIF4G2 | Recombinant Human Eukaryotic translation initiation factor 4 gamma 2 (EIF4G2), partial | CSB-MP007569HU |
| GPRC5A | Recombinant Human Retinoic acid-induced protein 3 (GPRC5A), partial | CSB-EP818781HU1 |
| GSDME | Recombinant Human Gasdermin-E (GSDME) | CSB-EP006766HU |
| PROM1 | Recombinant Human Prominin-1 (PROM1)-VLPs (Active) | CSB-MP018751HU(A4) |
| PSAT1 | Recombinant Human Phosphoserine aminotransferase (PSAT1) | CSB-YP018838HU |
| SNAP25 | Recombinant Human Synaptosomal-associated protein 25 (SNAP25) | CSB-EP021873HU |
| YTHDC1 | Recombinant Human YTH domain-containing protein 1 (YTHDC1) | CSB-MP853467HU |
| YTHDF1 | Recombinant Human YTH domain-containing family protein 1 (YTHDF1), partial | CSB-MP874843HU1 |
參考文獻
[1]Dickkopf-related protein 2 impairs neurovascular Wnt signalling and worsens stroke outcome dickkopf.Eur Heart J,2025 Dec 26
[2]YTHDC1 Orchestrates Telomerase Assembly via Scaffold-Mediated TERT-TERC Interaction.Aging Cell,2026 Jan
[3]Hexosamine biosynthetic pathway regulates exosome secretion by promoting O-GlcNAcylation of SNAP25.hLife,2025 Dec
[4]YTHDF1 targets the chemotherapy response by suppressing NOTCH1-induced stemness in colorectal cancer.Signal Transduct Target Ther,2025 Dec 22
[5]Targeting DAP5 disrupts alternate mode of translational initiation in Tregs and potentiates antitumor immunity.Adv Sci (Weinh),2025 Dec 28
[6]Mitochondrial components secretion in extracellular vesicles promotes alveolar epithelial mitochondrial quality control.Nat Commun,2025 Dec 05
[7]GSDME-dependent pyroptosis drives abdominal aortic aneurysm via promoting vascular senescence.Nat Commun,2025 Dec 17
[8]Targeting cancer stem cells enhances multikinase inhibitor therapy in metabolic dysfunction-associated steatotic liver disease-related hepatocellular carcinoma.Gut,2025 Dec 25
[9]A PSAT1 buff of YBX1 transcriptionally sustains HLA-E-mediated evasion of NK immunity.Proc Natl Acad Sci U S A,2025 Dec 30
*免責聲明:華美生物內容團隊僅是分享和解讀公開研究論文及其發現,本文僅作信息交流,文中觀點不代表華美生物立場,請理解。
上一篇: 潛力新靶點ANGPTL4:連接代謝、炎癥與組織重塑的關鍵分子
下一篇: 最后一頁




