【第52期】前沿靶點速遞:每周醫學研究精選
日期:2025-08-20 10:05:00

01.靶點 RIPK4
應用:巴索卡-帕帕斯綜合征(BPS)的研究
來源:RIPK4-mediated MFN2 degradation drives osteogenesis through mitochondrial fragmentation and restricts myelopoiesis by blocking mitochondrial transfer.Nat Commun,2025 Jul 19
圖源:10.1038/s41467-025-61808-9[1]
2025年7月24日,國家骨科醫學中心上海市第六人民醫院張長青團隊聯合上海交通大學醫學院鐘清教授團隊在《Nature Communications》發表文章,揭示RIPK4基因突變導致的骨骼系統異常機制。研究發現,RIPK4通過MFN2介導的線粒體動態平衡調控骨形成和骨髓發生。RIPK4缺失會擾亂線粒體動力學,導致骨生成受損和髓系偏性造血,引發嚴重骨骼異常。該研究為巴索卡-帕帕斯綜合征(BPS)提供了新的理論依據,強調線粒體在骨穩態中的重要作用。
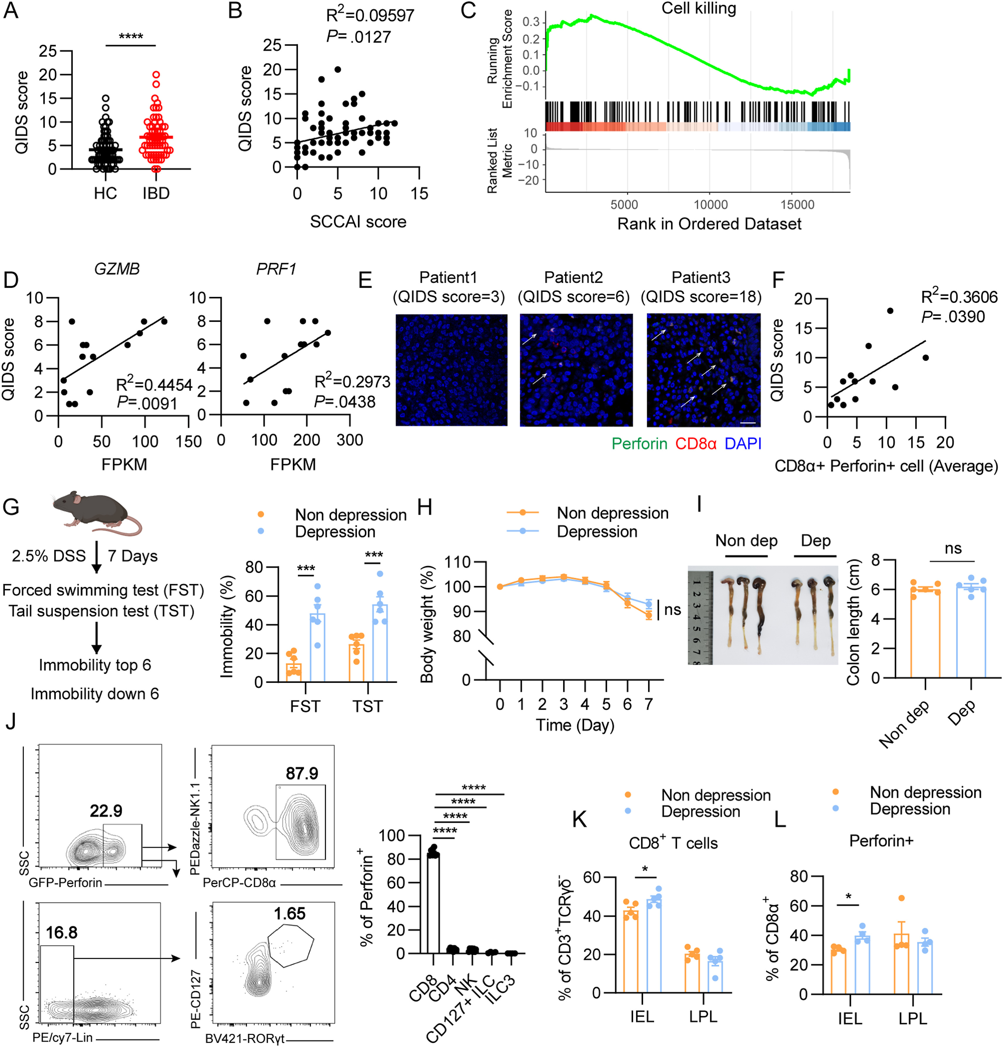
02.靶點 CXCL9
應用:IBD伴發抑郁的治療
來源:Perforin Generated by CD8+ T Cells Exacerbates IBD-Induced Depression by Promoting CXCL9 Production in Intestinal Epithelial Cells.Gastroenterology,2025 Aug
圖源:10.1053/j.gastro.2025.02.036[2]
2025年7月24日,首都醫科大學附屬北京朝陽醫院張棟教授、附屬北京友誼醫院田丹和宗曄副教授團隊在《Gastroenterology》發表封面文章,揭示炎癥性腸病(IBD)伴發抑郁的腸-腦軸免疫調控新機制。研究發現,IBD患者及動物模型中,CD8? T細胞產生的穿孔素與抑郁嚴重程度密切相關。機制研究表明,穿孔素通過刺激腸上皮細胞產生CXCL9,引發海馬神經元內質網應激,加重抑郁。CXCL9中和抗體可顯著緩解抑郁樣行為,但對結腸炎無影響。該研究為IBD伴發抑郁的治療提供了新的靶點和理論基礎。
03.靶點 IGF2BP2
應用:血小板減少癥的治療及體外血小板生成的新靶點
來源:CircFUT8 promotes proplatelet formation by interacting with IGF2BP2 and stabilizing TNS1 mRNA in megakaryocytes.Blood,2025 Jul 23
圖源:10.1182/blood.2025028527[3]
2025年7月23日,陸軍軍醫大學陸軍特色醫學中心輸血醫學科文愛清團隊在《Blood》發表研究,揭示環形RNA circFUT8在血小板生成中的重要作用。研究發現,circFUT8在巨核細胞分化過程中表達上調,通過與RNA結合蛋白IGF2BP2相互作用,穩定細胞骨架相關基因TNS1的mRNA,促進前血小板形成和血小板生成。體內實驗表明,circFUT8的敲低會減少血小板數量,而其過表達則加速血小板恢復。該研究為血小板減少癥的治療及體外血小板生成提供了新靶點和策略,有助于解決臨床血小板短缺問題。04.靶點 PCDH10
應用:開發針對甲病毒的廣譜抗病毒
來源:Structural basis for engagement of Western Equine Encephalitis Virus with the PCDH10 receptor.Nat Commun,2025 Jul 08
圖源:10.1038/s41467-025-61659-4[4]
2025年7月8日,清華大學婁智勇教授、饒子和院士團隊與中國科學院武漢病毒研究所王延軼研究員團隊合作在《Nature Communications》發表研究,解析了西部馬腦炎病毒(WEEV)與其關鍵受體原鈣黏蛋白10(PCDH10)的結合機制。研究通過冷凍電鏡技術解析了WEEV病毒樣顆粒與PCDH10胞外區的高分辨率結構,揭示了病毒與受體相互作用的精細結構基礎。關鍵殘基的鑒定和功能驗證表明,PCDH10上的某些氨基酸殘基在病毒入侵過程中起關鍵作用。此外,研究還解釋了WEEV歷史分離株喪失結合人類受體的現象,并揭示了跨物種傳播的分子機制。這些發現為開發針對甲病毒的廣譜抗病毒策略提供了重要理論依據。
05.靶點 GPR3
應用:多種神經退行性疾病的研究
來源:Allosteric modulation of dimeric GPR3 by ligands in the dimerization interface.eLife,2025 July 21
圖源:https://doi.org/10.7554/eLife.107185.1[5]
2025年7月21日,北京生命科學研究所鄭三多實驗室在《eLife》發表研究,揭示A類孤兒受體GPR3的二聚化特性及其變構調節機制。研究通過冷凍電鏡技術解析了GPR3與Gs蛋白復合物的活化態和非活化態結構,發現GPR3以單體和二聚體形式共存,二聚體界面由TM5和TM6跨膜螺旋構成,且二聚體形態具有功能抑制作用。此外,研究發現小分子藥物AF64394可選擇性地插入GPR3二聚體界面,破壞其與Gαs蛋白的相互作用,降低Gs偶聯效率,并促進二聚化。GPR3與多種神經退行性疾病相關,該研究為開發相關疾病的新療法提供了重要結構基礎。
06.靶點 TBK1
應用:開發增強宿主免疫的新型抗真菌策略的潛在靶點
來源:TBK1 phagosomal recruitment enhances antifungal immunity via positive feedback regulation with SRC.Cell Rep,2025 Jul 22
圖源:10.1016/j.celrep.2025.115972[6]
2025年7月23日,山東大學基礎醫學院高成江和陳恬團隊在《Cell Reports》發表研究,揭示了TANK結合激酶1(TBK1)在抗真菌免疫中的新機制。研究發現,TBK1在白念珠菌感染后被特異性募集至吞噬體膜,依賴于酪氨酸激酶SRC和蛋白酪氨酸磷酸酶SHP2的協同作用。TBK1激活后,通過正反饋機制磷酸化SRC的Ser17位點,增強吞噬體內的信號轉導,放大抗真菌免疫反應。缺失TBK1的小鼠在侵襲性白念珠菌感染模型中表現出更高的真菌負荷和更低的生存率。該研究為開發增強宿主免疫的新型抗真菌策略提供了理論基礎與潛在靶點。
07.靶點 DNMT3A
應用:克隆性造血和血液腫瘤的研究
來源:Non-canonical functions of DNMT3A in hematopoietic stem cells regulate telomerase activity and genome integrity.Cell Stem Cell,2025 Aug 07
圖源:10.1016/j.stem.2025.06.010[7]
2025年7月23日,美國華盛頓大學醫學院Grant A. Challen團隊在《Cell Stem Cell》發表研究,揭示了DNA甲基轉移酶DNMT3A在造血干細胞(HSC)中的非經典功能。研究發現,DNMT3A缺失的HSC表現出自我更新增強和分化受阻,但其全基因組DNA甲基化水平僅輕微下降,且與基因表達異常無直接關聯。通過小鼠模型實驗,研究人員發現DNMT3A具有調節端粒長度和基因組穩定性的非經典功能,這些功能是限制HSC功能潛能的關鍵。DNMT3A缺失可上調端粒酶活性并維持端粒長度,同時抑制端粒功能障礙引發的DNA損傷反應(DDR)。這些發現表明,DNMT3A通過非經典機制調控HSC的命運,為理解克隆性造血和血液腫瘤的發生提供了新視角。08.靶點 YTHDC1
應用:腎癌靶向治療
來源:YTHDC1 lactylation regulates its phase separation to enhance target mRNA stability and promote RCC progression.Mol Cell,2025 Jul 17

圖源:10.1016/j.molcel.2025.06.017[8]
2025年7月17日,首都醫科大學基礎醫學院鄭君芳團隊在《Molecular Cell》雜志發表封面文章,揭示了YTHDC1乳酸化在腎癌進展中的新機制。研究發現,低氧環境下,p300介導YTHDC1第82位賴氨酸乳酸化,增強其相分離能力,形成核內凝聚體,保護致癌mRNA(如BCL2和E2F2)免受降解,從而促進腎癌細胞增殖和侵襲。該研究提出了“代謝 - 修飾 - 相分離 - 轉錄調控”閉環模型,為腎癌靶向治療提供了新方向。
09.靶點 GSDMC
應用:抗寄生蟲治療
來源:Gasdermin C cleavage by Cathepsin S modulates Rab7 vesicles in intestinal epithelial cells to amplify anti-helminth immunity.Immunity,2025 Jul 16
圖源:10.1016/j.immuni.2025.06.018[9]
2025年7月22日,匹茲堡大學醫學院丘清勇博士和鞏乙南博士團隊在《Immunity》發表研究,揭示腸道蛋白GSDMC在II型免疫反應中的關鍵作用。研究發現,巴西日圓線蟲感染可誘導腸道上皮細胞中GSDMC表達量增加百倍以上。GSDMC被蛋白酶CTSS切割后,不引發細胞焦亡,而是通過在Rab7囊泡上穿孔,破壞內體功能,限制脂滴再利用和脂質免疫調節因子(如前列腺素D2)的合成,從而增強II型免疫反應,幫助機體清除寄生蟲。該研究不僅揭示了GSDMC的免疫調節機制,還為抗寄生蟲治療提供了新思路,例如聯合使用COX抑制劑和傳統打蟲藥,可能通過提升機體免疫力來協同驅蟲。
10.靶點 SETD2
應用:牙本質發育的分子機制相關口腔疾病的治療
來源:H3K36me3 modification by SETD2 is essential for Col11a2 and Sema3e transcription to maintain dentinogenesis in mice.Development,2025 Jul 15
圖源:10.1242/dev.204352[10]
2025年7月22日,武漢大學口腔醫學院袁國華教授團隊在《Development》期刊發表研究,揭示了組蛋白甲基轉移酶SETD2在牙本質生成中的調控機制。研究發現,SETD2通過H3K36me3修飾調控Col11a2和Sema3e基因的轉錄,激活AKT1信號通路,從而維持成牙本質細胞的分化及其功能。這一發現為理解牙本質發育的分子機制提供了重要依據,也為相關口腔疾病的治療提供了潛在靶點。
產品推薦
| 靶點 | 重組蛋白 | 貨號 |
| CXCL9 | Recombinant Human C-X-C motif chemokine 9 (Cxcl9) | CSB-EP006252HU |
| DNMT3A | Recombinant Human DNA (cytosine-5)-methyltransferase 3A(DNMT3A), partial | CSB-EP897314HU |
| GPR3 | ecombinant Human G-protein coupled receptor 3 (GPR3), partial | CSB-MP009800HU1 |
| GSDMC | Recombinant Human Gasdermin-C (GSDMC) | CSB-EP883633HU |
| IGF2BP2 | Recombinant Human Insulin-like growth factor 2 mRNA-binding protein 2 (IGF2BP2) | CSB-MP897316HU |
| PCDH10 | Recombinant Human Protocadherin-10 (PCDH10), partial | CSB-MP889183HU |
| RIPK4 | Recombinant Human Receptor-interacting serine/threonine-protein kinase 4 (RIPK4), partial | CSB-MP019738HU |
| SETD2 | Recombinant Human Histone-lysine N-methyltransferase SETD2 (SETD2), partial | CSB-MP871619HU |
| TBK1 | Recombinant Human Serine/threonine-protein kinase TBK1 (TBK1), partial | CSB-EP890690HU1 |
| YTHDC1 | Recombinant Human YTH domain-containing protein 1 (YTHDC1) | CSB-MP853467HU |
參考文獻
[1] RIPK4-mediated MFN2 degradation drives osteogenesis through mitochondrial fragmentation and restricts myelopoiesis by blocking mitochondrial transfer.Nat Commun,2025 Jul 19
[2]Perforin Generated by CD8+ T Cells Exacerbates IBD-Induced Depression by Promoting CXCL9 Production in Intestinal Epithelial Cells.Gastroenterology,2025 Aug
[3]CircFUT8 promotes proplatelet formation by interacting with IGF2BP2 and stabilizing TNS1 mRNA in megakaryocytes.Blood,2025 Jul 23
[4]Structural basis for engagement of Western Equine Encephalitis Virus with the PCDH10 receptor.Nat Commun,2025 Jul 08
[5]Allosteric modulation of dimeric GPR3 by ligands in the dimerization interface.eLife,2025 July 21
[6]TBK1 phagosomal recruitment enhances antifungal immunity via positive feedback regulation with SRC.Cell Rep,2025 Jul 22
[7]Non-canonical functions of DNMT3A in hematopoietic stem cells regulate telomerase activity and genome integrity.Cell Stem Cell,2025 Aug 07
[8]YTHDC1 lactylation regulates its phase separation to enhance target mRNA stability and promote RCC progression.Mol Cell,2025 Jul 17
[9]Gasdermin C cleavage by Cathepsin S modulates Rab7 vesicles in intestinal epithelial cells to amplify anti-helminth immunity.Immunity,2025 Jul 16
[10]H3K36me3 modification by SETD2 is essential for Col11a2 and Sema3e transcription to maintain dentinogenesis in mice.Development,2025 Jul 15
*免責聲明:華美生物內容團隊僅是分享和解讀公開研究論文及其發現,本文僅作信息交流,文中觀點不代表華美生物立場,請理解。






