【第53期】前沿靶點速遞:每周醫學研究精選
日期:2025-08-26 17:16:43

01.靶點 TRIM21
應用:食管鱗狀細胞癌(ESCC)的治療
來源:TRIM21-mediated K11-linked ubiquitination of ID1 suppresses tumorigenesis and promotes cuproptosis in esophageal squamous cell carcinoma.Adv Sci (Weinh),2025 Jul 13
圖源:10.1002/advs.202502501[1]
河北醫科大學第四醫院單保恩教授和趙連梅研究員團隊在《Advanced Science》發表研究,揭示E3泛素連接酶TRIM21通過靶向ID1的K11連接型泛素化,破壞ID1-TCF12復合物,釋放TCF12并激活銅轉運體SLC31A1的轉錄,促進銅死亡,抑制食管鱗狀細胞癌(ESCC)進展。研究還發現,FDA批準的藥物索拉非尼可上調TRIM21表達,增強ID1-TCF12-SLC31A1軸介導的銅死亡,為ESCC治療提供新策略。
02.靶點 STAT6
應用:肺纖維化的治療
來源:STAT6 Activation Exacerbates Ferroptosis in Airway Epithelium by Inhibiting PRKN-Mediated Mitophagy in Pulmonary Fibrosis.Adv Sci (Weinh),2025 Jul 17
圖源:10.1002/advs.202501718[2]
重慶大學附屬中心醫院陶莎莎/楊友靜團隊在《Advanced Science》發表研究,揭示STAT6激活可抑制氣道上皮細胞中PRKN介導的線粒體自噬,引發線粒體功能障礙和鐵死亡,從而加重肺纖維化。研究發現,STAT6直接結合PRKN啟動子抑制其轉錄,導致線粒體自噬受阻,進而引發鐵死亡。此外,研究還發現FDA批準的藥物Rifabutin可靶向抑制STAT6,上調線粒體自噬,抑制鐵死亡,從而緩解肺纖維化,為開發新型治療策略提供了理論基礎。
03.靶點 TIM3
應用:乳腺癌轉移治療新靶點
來源:TIM3+ breast cancer cells license immune evasion during micrometastasis outbreak.Cancer Cell,2025 Aug 11
圖源:10.1016/j.ccell.2025.06.015[3]
西班牙巴塞羅那德爾馬爾醫院研究所Toni Celià-Terrassa團隊在《Cancer Cell》發表研究,揭示TIM3+乳腺癌細胞在微轉移中的免疫逃逸機制。研究發現,TIM3通過激活β-catenin信號通路,驅動腫瘤細胞獲得上皮-間充質轉換樣(EMT-like)和干性表型,從而促進免疫逃逸和轉移起始。此外,TIM3還通過β-catenin/IL-1β信號通路誘導免疫抑制性γδ T細胞增加,抑制CD8 T細胞活性。在小鼠模型中,TIM3的敲低顯著減少轉移灶,且靶向TIM3的新輔助/輔助治療可有效阻斷免疫逃逸性微轉移,減少轉移負荷。該研究為乳腺癌轉移治療提供了新靶點。
04.靶點 OSM
應用:改善病毒性肺損傷的新靶點
來源:Macrophage-derived oncostatin M repairs the lung epithelial barrier during inflammatory damage.Science,2025 Jul 10
圖源:10.1126/science.adi8828[4]
哈佛大學Ruth A. Franklin團隊在《Science》發表研究,揭示巨噬細胞分泌的抑癌素M(OSM)在呼吸道病毒感染后促進肺上皮屏障修復的作用機制。研究發現,OSM由肺泡巨噬細胞分泌,其受體主要分布在上皮細胞上。在病毒感染后,OSM通過拮抗I型干擾素(IFN-I)對上皮細胞增殖的抑制作用,促進肺泡Ⅱ型上皮細胞(ATII)的增殖,從而加速肺上皮屏障的修復。OSM缺失的小鼠在病毒感染后表現出更嚴重的肺損傷和更高的死亡率,表明OSM在維持肺功能和耐受病毒感染中發揮關鍵作用。該研究為改善病毒性肺損傷提供了新的治療靶點。
05.靶點 NNMT
應用:CAFs的新型癌癥治療
來源:NNMT inhibition in cancer-associated fibroblasts restores antitumour immunity.Nature,2025 Jul 23
圖源:10.1038/s41586-025-09303-5[5]
芝加哥大學研究團隊在《Nature》發表文章,揭示煙酰胺N-甲基轉移酶(NNMT)在癌癥相關成纖維細胞(CAFs)中的作用機制。研究發現,NNMT在CAFs中高表達,通過分泌補體蛋白招募免疫抑制性單核細胞,抑制CD8+ T細胞活性,促進腫瘤生長和轉移。通過CRISPR技術敲除Nnmt基因的小鼠模型中,腫瘤生長和轉移顯著減少,CD8+ T細胞活性增強。研究還開發了一種有效的NNMT抑制劑,能夠減少腫瘤負擔,增強免疫檢查點阻斷療法的療效。這一發現為開發針對CAFs的新型癌癥治療策略提供了理論基礎。
06.靶點 AOAH
應用:實體瘤免疫治療
來源:Cancer immunology data engine reveals secreted AOAH as a potential immunotherapy.Cell,2025 Jul 24
圖源:10.1016/j.cell.2025.07.004[6]
美國國立衛生研究院姜鵬實驗室聯合香港大學關新元實驗室在《Cell》發表研究,通過癌癥免疫大數據平臺CIDE,系統解析了1900余種分泌蛋白基因在腫瘤免疫微環境中的調控作用。研究發現酰氧酰基水解酶(AOAH)能特異性清除免疫抑制性卵磷脂及其氧化產物,解除腫瘤免疫抑制,顯著增強T細胞受體識別弱抗原的能力,并保護樹突狀細胞的抗原遞呈和共刺激功能。此外,研究還鑒定出CR1L、COLQ和ADAMTS7等潛在新調控因子和靶點,為實體瘤免疫治療開辟了新路徑。
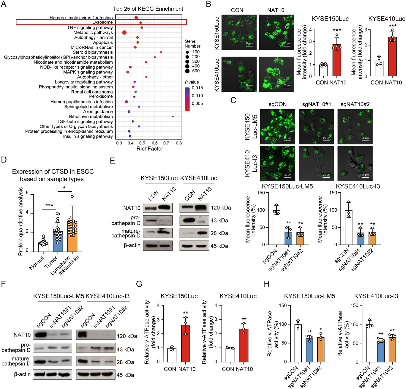
07.靶點 NAT10
應用:食管癌治療的新靶點
來源:NAT10 increases lysosomal acidification to promote esophageal cancer metastasis via ac4C acetylation of ATP6V0E1 mRNA.Adv Sci (Weinh),2025 Aug
圖源:10.1002/advs.202502931[7]
廣州醫科大學許雯雯團隊在《Advanced Science》發表研究,揭示NAT10介導的ac4C修飾通過增強溶酶體酸化促進食管癌轉移的機制。研究發現,NAT10通過ac4C修飾增強v-ATPase亞基ATP6V0E1的翻譯效率,導致溶酶體酸性增強,進而促進E-cadherin的溶酶體降解,增強食管癌細胞的侵襲轉移能力。此外,研究還篩選出小分子抑制劑G-749,該抑制劑通過破壞NAT10-USP39互作,導致NAT10泛素化降解,抑制溶酶體酸性和食管癌的侵襲轉移。這一發現為食管癌治療提供了新的靶點和干預策略。
08.靶點 RPL6
應用:肝細胞癌(HCC)治療的新靶點
來源:RPL6 Interacts with HMGCS1 to Stabilize HIF-1α by Promoting Cholesterol Production in Hepatocellular Carcinoma.Adv Sci (Weinh),2025 Jul 12
圖源:10.1002/advs.202501373[8]
2025年7月30日,重慶醫科大學陳娟教授團隊在《Advanced Science》發表研究,揭示RNA結合蛋白RPL6與膽固醇合成關鍵酶HMGCS1互作,激活膽固醇生物合成途徑,促進肝細胞癌(HCC)轉移的新機制。研究通過高肺轉移人肝癌小鼠模型,發現HCC細胞植入后第四周為肺轉移關鍵臨界點,RPL6是核心動態網絡生物標志物。RPL6在伴有肝外轉移的HCC組織中顯著上調,與不良預后相關。其機制為RPL6結合HMGCS1 mRNA并增加其穩定性,提高細胞內膽固醇水平,進而穩定HIF1α蛋白,促進HCC轉移。該研究為HCC治療提供了新靶點。
09.靶點 TRAF6
應用:治療TDP-43異常聚集的相關疾病
來源:TRAF6 regulates ubiquitination-independent TDP-43 condensation and related neurodegeneration.Mol Psychiatry,2025 Jul 16
圖源:10.1038/s41380-025-03122-w[9]
2025年7月30日,四川大學華西醫院任海燕/雷鵬團隊在《Molecular Psychiatry》雜志上發表研究,揭示TNF受體相關因子6(TRAF6)通過獨立于泛素化的機制調控TDP-43蛋白聚集,進而導致神經退行性疾病發生。研究發現,TRAF6與TDP-43結合促進其液-液相分離并誘導聚集,且不依賴其E3泛素連接酶活性。團隊還設計了一種TDP6抑制劑,可減少病理TDP-43聚集,改善相關功能損傷,為治療TDP-43異常聚集相關疾病提供了新思路。
推薦產品
| 靶點 | 重組蛋白 | 貨號 |
| AOAH | Recombinant Human Acyloxyacyl hydrolase (AOAH) | CSB-EP001853HU |
| HAVCR2 | Recombinant Human Hepatitis A virus cellular receptor 2 (HAVCR2), partial | CSB-MP010145HU1 |
| NAT10 | Recombinant Human N-acetyltransferase 10 (NAT10), partial | CSB-MP863939HU |
| NNMT | Recombinant Human Nicotinamide N-methyltransferase (NNMT) | CSB-EP015906HU |
| OSM | Recombinant Human Oncostatin-M (OSM) | CSB-EP017260HU1 |
| RPL6 | Recombinant Human Large ribosomal subunit protein eL6 (RPL6 TXREB1) | CSB-YP020301HU |
| STAT6 | Recombinant Human Signal transducer and activator of transcription 6 (STAT6), partial | CSB-MP022816HU2 |
| TRAF6 | Recombinant Human TNF receptor-associated factor 6 (TRAF6) | CSB-EP024154HU |
| TRIM21 | Recombinant Human E3 ubiquitin-protein ligase TRIM21 (TRIM21) | CSB-BP024457HU |
參考文獻
[1] TRIM21-mediated K11-linked ubiquitination of ID1 suppresses tumorigenesis and promotes cuproptosis in esophageal squamous cell carcinoma.Adv Sci (Weinh),2025 Jul 13
[2]STAT6 Activation Exacerbates Ferroptosis in Airway Epithelium by Inhibiting PRKN-Mediated Mitophagy in Pulmonary Fibrosis.Adv Sci (Weinh),2025 Jul 17
[3]TIM3+ breast cancer cells license immune evasion during micrometastasis outbreak.Cancer Cell,2025 Aug 11
[4]Macrophage-derived oncostatin M repairs the lung epithelial barrier during inflammatory damage.Science,2025 Jul 10
[5]NNMT inhibition in cancer-associated fibroblasts restores antitumour immunity.Nature,2025 Jul 23
[6]Cancer immunology data engine reveals secreted AOAH as a potential immunotherapy.Cell,2025 Jul 24
[7]NAT10 increases lysosomal acidification to promote esophageal cancer metastasis via ac4C acetylation of ATP6V0E1 mRNA.Adv Sci (Weinh),2025 Aug
[8]RPL6 Interacts with HMGCS1 to Stabilize HIF-1α by Promoting Cholesterol Production in Hepatocellular Carcinoma.Adv Sci (Weinh),2025 Jul 12
[9]TRAF6 regulates ubiquitination-independent TDP-43 condensation and related neurodegeneration.Mol Psychiatry,2025 Jul 16
*免責聲明:華美生物內容團隊僅是分享和解讀公開研究論文及其發現,本文僅作信息交流,文中觀點不代表華美生物立場,請理解。






